教程内容:
📘【课程内容】 你是否曾梦想拥有一个专属的AI助手,为你解决日常琐事,提供实时资讯?课程将深入浅出地教授如何使用MetaGPT开发爬取trending内容的智能体,并将其部署到微信、Discord等平台。通过这门课程,你将学会:
- MetaGPT框架的基本使用方法,
- 设计和实现智能体的完整流程;
- 如何将智能体部署到微信、Discord等平台;
- 掌握智能体开发的相关技能,为进一步个性化开发奠定基础。
课程基础:接触过python编程,有能力获得大模型(GPT)API的人群
学习规划
按照课程表完成 打卡 并用一个公开可访问的文档作为本次学习的学习笔记(csdn/知乎/GitHub/飞书/简书等) 每一个task的心得/笔记/作业可以放到文档中 作业完成了丢链接到群里面一起学习
- task1:第一章:前期准备
- task2:第二章:AI Agent知识体系结构
- task3:第三章:MetaGPT框架组件教程
- task4:第四章:OSS - 订阅智能体
- task5:第五章:ActionNode
- task6:第六章:进阶订阅智能体开发
目录

第一章:前期准备
GPTs 上传了本教程PDF的课程助教 如果有不明白的问题可以在群内交流也可以请教课程助教,注意将回答丢到群中,这样你可能可以得到一个更多角度的判断
Q:为什么对话chatbot-agent智能体框架要用python异步编程的架构实现
A:首先,我们需要了解异步编程的概念。在传统的同步编程中,代码按照顺序执行,一个任务的完成必须等待前一个任务完成。这种方式在处理I/O密集型操作(如网络请求)时效率较低,因为CPU在等待I/O操作完成时,会处于闲置状态。
异步编程允许程序在等待一个任务完成时继续执行其他任务,这对于I/O密集型的应用特别有用。在聊天机器人的场景中,异步编程使得系统能够同时处理多个聊天会话,而不需要为每个会话独立等待响应。
使用Python实现异步编程的一个重要原因是Python的异步支持已经相当成熟。Python的
asyncio库提供了一套易于理解和使用的API,用于编写单线程的并发代码。这使得Python成为开发异步聊天机器人的理想选择。现在,我们将这个概念简化一下:
想象一个服务员(程序)在一个忙碌的餐厅(服务器)里工作。在同步编程模式下,服务员每次只能服务一个顾客,即使顾客只是在等待他们的饮料。服务员必须站在那里,等待饮料准备好,然后才能去服务下一个顾客。这很低效,因为服务员在等待时无事可做。
在异步模式下,服务员点完一个顾客的饮料后,可以去服务其他顾客,而不是等待。当饮料准备好时,服务员会得到通知,然后再继续服务那个顾客。这样,服务员可以同时处理多个任务,提高效率。
这就是为什么使用Python异步编程架构来构建对话chatbot-agent智能体是有益的:它允许聊天机器人同时处理多个对话,而不是一次一个,从而提高效率和响应速度。
获取MetaGPT
本章节内我们将详细介绍如何获取MetaGPT
MetaGPT提供了几种安装的方式,我们可以根据自己的需求来选择安装的方式
请确保你的系统已安装Python 3.9+。你可以通过以下命令进行检查:
python3 --version
- 使用pip获取MetaGPT
metagpt可以直接用 pip 来获取至本地环境中,这样我们就可以在像使用任何python包一样导入MetaGPT
通过在终端内运行下面的代码来获取稳定版metagpt
pip install metagpt
pip install -i https://pypi.tuna.tsinghua.edu.cn/simple metagpt==0.5.2(推荐)
通过在终端内运行下面的代码来获取最新版metagpt来体验最新功能
pip install git+https://github.com/geekan/MetaGPT
- 通过github仓库获取MetaGPT
通过仓库直接拉取MetaGPT的好处是你可以更加灵活的使用MetaGPT框架,根据MetaGPT提供的基础组件来做出更符合自己需求的Agent
通过在终端内运行下面的代码从MetaGPT仓库获取MetaGPT
git clone https://github.com/geekan/MetaGPT.git
cd /your/path/to/MetaGPT
pip install -e .
获取MetaGPT的内容就到这里为止,但MetaGPT官方还提供了更多的获取方式,包括使用Docker,以及获取可生成图表的更完整的版本,更多内容你都可以在MetaGPT的官方文档中获取
https://docs.deepwisdom.ai/zhcn/guide/get_started/installation.html#%E5%AE%89%E8%A3%85%E5%85%A8%E9%83%A8%E5%8A%9F%E8%83%BD
安装 | MetaGPT
配置MetaGPT
完成MetaGPT后,我们还需要完成一些配置才能开始使用这个强力的框架,包括配置你自己的APIkey等等,下面我们我们将以配置ChatGPT为例来快速帮助大家上手配置
调用 ChatGPT API 服务
与我们在 chatgpt 官网使用的所见即所得的 chat 功能不同,在使用metagpt时我们需要确保自己能够使用 openai的 api 服务,OpenAI API 服务是付费的,每一个开发者都需要首先获取并配置 OpenAI API Key,才能在自己构建的应用中访问 ChatGPT。我们将在这部分讲述如何获取并配置 OpenAI API Key。
获取 OpenAI API Key
在获取OpenAI API key之前我们需要openai官网中注册一个账号。这里假设我们已经有了openai账号,先在openai官网登录,登录后如下图所示:

我们选择API,然后点击右上角的头像,选择View API keys,如下图所示:
点击Create new secret key按钮创建OpenAI API key,我们将创建好的OpenAI API key复制下来。
配置 OpenAI API Key
https://docs.deepwisdom.ai/v0.8/en/guide/get_started/configuration.html
Configuration | MetaGPT
首次尝试
我们在前面的内容中已经解释了为什么对话 chatbot-agent 智能体框架要用 python 异步编程的架构实现,如果你对 python 中实现异步的内容不熟悉,那么你可以参考下面的学习文档
https://www.liujiangblog.com/course/python/83
python 协程与异步IO - 刘江的python教程
注意:
下面为 software startup example 的节选。如果你使用
git clone方法进行安装,在当前目录下有已经实现好的脚本文件,只需简单执行python startup.py --idea "write a cli blackjack game"
现在,让我们开始吧!我们将创建一个多智能体团队,根据我们的一句话需求编写软件。
首先,导入已实现的角色
import asyncio
from metagpt.roles import (
Architect,
Engineer,
ProductManager,
ProjectManager,
)
from metagpt.team import Team
然后,初始化公司团队,配置对应的智能体,设置对应的预算以及提供一个写一个小游戏的需求。
async def startup(idea: str):
company = Team()
company.hire(
[
ProductManager(),
Architect(),
ProjectManager(),
Engineer(),
]
)
company.invest(investment=3.0)
company.start_project(idea=idea)
await company.run(n_round=5)
最后,运行并得到生成的游戏代码!
在notebook中执行下面命令,运行并得到生成的游戏代码
await startup(idea="write a cli blackjack game") # blackjack: 二十一点
如果你通过python文件启动,执行下面的命令
asyncio.run(startup(idea="write a cli blackjack game")) # blackjack: 二十一点
运行结束后在当前目录下的 workspace\cli_blackjack_game 路径下就能查看你生成的项目咯
第二章:AI Agent知识体系结构
智能体的定义
什么是智能体?
智能体= LLM+观察+思考+行动+记忆
多智能体= 智能体+环境+SOP+评审+路由+订阅+经济(详见相关资料)

- 记忆分为五种类型:工作记忆、工具记忆、语义记忆、情节记忆和动作记忆。人类的记忆会经历过滤、压缩、遗忘和重组等环节,实际机制非常复杂,99%的记忆会被删除。
- 工作记忆是指保持与当前任务相关的临时信息的能力,受到赫布理论效应的调节。
- 工具学习是指通过奖惩来改变行为的能力,由以基底核为中心的脑区网络实现。
- 语义记忆是指学习事实和关系的能力,可能主要储存在大脑皮质中,通过改变神经元连接来存储特定类型的记忆。
- 情节记忆是指回忆特定事件细节的能力,可以终身保持。许多证据表明,海马体在其中起着关键作用,许多有海马体损伤的人会表现出失忆症,无法获得新的长期情节记忆。
- 动作学习是指通过练习或重复来改善身体运动模式的能力。许多脑区与之相关,包括前运动区、基底核,尤其重要的是小脑,它包含了许多关于运动参数微小调节的信息。
- 规划 :规划基本与写代码等价 。目前LLM规划能力较弱, 以 Codeforces Rating 为例,GPT - 4 排名 后10%
- 神经:人脑有大量如视神经、听觉神经等小网络;智能体大概率也需要大量的小模型(如在视觉、决策、路由等工作上),不能由一个大模型来主导,一不经济,二不实际
- 小鼠的嗅觉系统是由 1500 个小神经组成的,相当于是一堆小的分类器,只在小鼠闻到特定气味触发特定神经,平时低功耗运行,不会做全脑推理,这意味着Agent上实现对应模块大概率也需要大量小模型
- 工具:实际就是API,分为build something及use something,支撑了智能体通往现实世界。假如实现现实世界完整表达的API需要k个,而这k个已经被实现,那么Agent理论上就可以达到全能。当然,前提是它要能够无错、娴熟的基于这些API写出完整的代码,而这代码自动撰写的missing piece就是MetaGPT
- 直觉:如呼吸、吞咽、心跳等不需要在脑内有任何显性思考的部分,如你要喝水,会从手边拿起一个矿泉水,然后拧开它的盖子,之后开始喝水;全流程无需特意思考。现实世界的大部分任务都需要直觉,通过直觉系统,能将任务完成度从之前最优的30%多提升到接近90%
- 运控:黑色部分主要指运动控制,对应具身智能相关特性
如果你看了介绍还是不明白,用一个具体的GPTs的案例向你说明什么是agent智能体代理
智能体举例:
https://chat.openai.com/g/g-O8Y8pE85i-findgpts
这是作者制作的一个GPTs导航,帮助用户用LLM的模糊语义搜索找到全网公开的GPTS以及其体验链接


这里的记忆可以分为chatgpt训练过程中的语料库的语义记忆,我强调进行logo设计时匹配出的工作记忆/情节记忆,用户主动上传的knowledge(比如爬取 【飞书文档】GPTs导航站收录 )文档中所有的GPTs和对应的describe的长期记忆 目前LLM的自主规划能力很弱,所以我用一套sop 工作步骤让他能够有更多的思考空间(时间换准确率) 这里findGPTs 会先解构用户的描述,用LLM的基础能力去泛化找到其他语义相似的keywords进行检索,检索这一步采用了webcopilot 开源的action 进行浏览器访问(这个是强于openai 提供的bing search的效率的)

这一步也是openai api 插件开发者和普通GPTs开发者拉开差距的地方,这里就体现了LLM tools工具调用的能力,
拿到了搜索引擎返回的 GPTs list,llm就开始观察和思考哪个是最高匹配度的GPTs,如果将来openai支持访问gpts的API那么这个agent就可以自动的提炼describe 直接去询问对应的GPTs并调用API返回搜索结果即为agent action行动的结果。 比较类似的超级入口可以参考HuggingGPT火了:一个ChatGPT控制所有AI模型,自动帮人完成AI任务
prompt开源: step1:根据用户的输入(描述的功能以及需求)进一步补全用户所需的gpts description 并提炼{English key words} step2:利用webcopilot 对{English key words}进行使用{site:chat.openai.com/g+{English key words}}检索,例如以"game"触发webcopilot action搜索<site:chat.openai.com/g Game> step3:把搜索结构根据<Open AI gpts+description+link>格式 返回一个list rule:高匹配度以及使用人数的gpts排序优先,多个关键词为或的关系 step4:访问搜索结果排名最高的网址例如:https://chat.openai.com/g/g-Sug6mXozT-game-time并返回用户的输入(描述的功能以及需求)对应的结果
相关资料
基于大语言模型的AI Agents—Part 1 | Breezedeus.com
【直播回放】MetaGPT作者深度解析直播回放_哔哩哔哩_bilibili
热门智能体案例
流行的GPTs:
GitHub - AgentOps-AI/BestGPTs: Top ranked OpenAI GPTs
Openai time line 案例迅速体验:
- AgentGPT:基于浏览器的 AutoGPT 实现,可通过无代码平台访问 帮我写一个openai近期新闻的时间线
- https://app.tavily.com/chat 基于浏览器的GPT Research实现,可通过无代码平台访问
Tavily AI --- 塔维利人工智能.pdf
- https://www.perplexity.ai/ LLM驱动的agent搜索引擎
Timeline of the OpenAI turmoil --- OpenAI风波的时间表.pdf
代码产品:
- Cursor - The AI-first Code Editor:AI优先的代码编辑器。在专为与人工智能进行配对编程而设计的编辑器中更快地构建软件。
- Chatgpt Code Interpreter :代码解释器(Code Interpreter)可以让普通用户(非程序员)用自然语言完成以前需要写代码来完成的复杂工作。
更多仓库以及产品:
https://github.com/e2b-dev/awesome-ai-agents
智能体的宏观机会
99%的互联网入口将由App变为智能体:人类感知的字节数降低到极限

社会协作变革:虚拟员工进入企业,红杉预计 智能体数量 五年后和人类1比1

AI Agent 与Sy1&Sy2:
Agent:LLM时代的新软件
- Agent是新的高级物种,为了实现类人智能,大语言模型实现了人脑的20%,我们需要构建AgentStack补齐剩余的80%
- 补齐之后,Agent就可以直接供给生产力,并且同类问题的平均解决成本在人类的1%以内,效率平均在100倍以上
- 99%的互联网入口将由App变为Agent:人类感知的字节数降低到极限
- 信息技术革命沿着,门户->搜索->推荐->Agent演变;本质是人类需要操作的字节数在迅速变少。比如一个调研需求,人类需要搜索、阅读100个页面再做总结,但Agent可以自己做完这个流程,人类阅读结果就可以。以此类推,订票、购物、搜索、IM等大部分流程都可以交给Agent做
- 软件的需求依然会持续存在,但入口将被Agent接管。软件仅做为数字世界的一部分被感知、做为部分API被使用
Sy1&Sy2给Agent的启发
@Andrej Karpathy:
第一件事是关于系统 1 与系统 2 类型思维的概念,这个概念是由《思考,快与慢》这本书所普及的,所以这个区别是什么?这个想法是你的大脑可以以两种不同的模式运行。系统 1 思维是你的大脑的快速、本能和自动化的部分,所以例如,如果我问你 2+2 等于多少,你实际上并没有做数学计算。
你只是告诉我它等于四,因为这是可用的,已经存在于你的大脑中,是本能的。但是当我告诉你 17*24 等于多少时,你并没有准备好这个答案,所以你会启动你的大脑的另一部分,这部分更加理性,更加缓慢,进行复杂的决策,感觉更有意识。你不得不在脑海中解决这个问题,然后给出答案。
另一个例子是,如果你们中的一些人可能下象棋,当你进行快速象棋比赛时,你没有时间思考,所以你只是根据直觉移动棋子。这时大部分由你的系统 1 来处理。但如果你在比赛中,有更多时间来思考,那么你会更多地参与到决策中,你会感到自己在建立可能性的树,这是一个更有意识、更费力的过程。你必须在脑海中解决问题并给出答案。
现在事实证明, LLM 目前只有系统 1。它们只有这个本能部分。它们不能思考并推理出各种可能性。它们只是按顺序输入单词,并且基本上这些语言模型有一个神经网络,可以给出下一个单词,所以它就像右边的漫画一样,你只是在跟踪轨迹,这些语言模型基本上只是不断发出声音,这就是它们按照序列采样单词的方式。每个这样的块大致需要相同的时间,所以这基本上是 LLM 在系统 1 设置中的工作方式,所以很多人认为,赋予 LLM 系统 2 的能力会给人们带来灵活的时间,让它们更深入地思考问题,反思和重新表述,然后以更有信心的答案回来,所以你可以想象将时间表示为 x 轴,某种响应的准确度表示为 y 轴,当你绘制它时,你希望它是一个单调递增的函数。
相关资料:
OpenAI官宣第一笔收购!开源「我的世界」8人顶级团队加盟,押注AI智能体
第二章课程任务:
根据时间轴感兴趣的部分观看教程视频,并输出一篇文字笔记(知乎/小红书/即刻/csdn/GitHub)分享你的学习感想
【直播回放】MetaGPT作者深度解析直播回放_哔哩哔哩_bilibili
这个视频讲述了MetaGPT作者关于模型训练和优化的深入解析。作者分享了关于大语言模型发展路径的实际路径,以及ZeroShot的逻辑和效果应用,还涉及了智能体和环境的认知互动等。视频内容包括智能体架构、代码结构、环境配置等方面的讲解。
- 0:01 🌍大语言模型的发展路径
- 9:09 💡BERT的有效性和训练成本
- 18:23 🎮强化学习在模型推理中的应用
- 27:33 🗣️直觉、语音交互和多智能体协作
- 36:46 🔍智能体的需求和发展前景
- 45:55 🤖MetaGPT:AI智能体框架
- 55:11 📊MMLU榜单、GPT-4性能和商业机会
- 64:24 🌟多智能体框架的愿景和影响
- 73:34 💼创业公司和MetaGPT软件公司实例
- 82:47 🔧智能体的功能和设计理念
- 91:59 🔬Hugging GPT的工作原理和开源竞争
第三章:MetaGPT框架组件介绍
Agent组件介绍
Agent概念概述
在MetaGPT看来,我们把Agent想象成环境中的数字人,其中
Agent = 大语言模型(LLM) + 观察 + 思考 + 行动 + 记忆
这个公式概括了智能体的功能本质。为了理解每个组成部分,让我们将其与人类进行类比:
- 大语言模型(LLM):LLM作为智能体的“大脑”部分,使其能够处理信息,从交互中学习,做出决策并执行行动。
- 观察:这是智能体的感知机制,使其能够感知其环境。智能体可能会接收来自另一个智能体的文本消息、来自监视摄像头的视觉数据或来自客户服务录音的音频等一系列信号。这些观察构成了所有后续行动的基础。
- 思考:思考过程涉及分析观察结果和记忆内容并考虑可能的行动。这是智能体内部的决策过程,其可能由LLM进行驱动。
- 行动:这些是智能体对其思考和观察的显式响应。行动可以是利用 LLM 生成代码,或是手动预定义的操作,如阅读本地文件。此外,智能体还可以执行使用工具的操作,包括在互联网上搜索天气,使用计算器进行数学计算等。
- 记忆:智能体的记忆存储过去的经验。这对学习至关重要,因为它允许智能体参考先前的结果并据此调整未来的行动。
在MetaGPT中定义的一个agent运行示例如下:

- 一个agent在启动后他会观察自己能获取到的信息,加入自己的记忆中
- 下一步进行思考,决定下一步的行动,也就是从Action1,Action2,Action3中选择执行的Action
- 决定行动后,紧接着就执行对应行动,得到这个环节的结果
而在MetaGPT内 Role 类是智能体的逻辑抽象。一个 Role 能执行特定的 Action,拥有记忆、思考并采用各种策略行动。基本上,它充当一个将所有这些组件联系在一起的凝聚实体。目前,让我们只关注一个执行动作的智能体,并看看如何实现一个最简单的 Agent
实现一个单动作Agent
下面将带领大家利用MetaGPT框架实现一个生成代码的Agent SimpleCoder 我们希望这个Agent 能够根据我们的需求来生成代码
要自己实现一个最简单的Role,只需要重写Role基类的 _init_ 与 _act 方法
在 _init_ 方法中,我们需要声明 Agent 的name(名称)profile(类型)
我们使用 self._init_action 函数为其配备期望的动作 SimpleWriteCode 这个Action 应该能根据我们的需求生成我们期望的代码
在_act方法中,我们需要编写智能体具体的行动逻辑,智能体将从最新的记忆中获取人类指令,运行配备的动作,MetaGPT将其作为待办事项 (self.rc.todo) 在幕后处理,最后返回一个完整的消息。
需求分析
要实现一个 SimpleCoder 我们需要分析这个Agent 它需要哪些能力

首先我们需要让他接受用户的输入的需求,并记忆我们的需求,接着这个Agent它需要根据自己已知的信息和需求来编写我们需要的代码。
编写SimpleWriteCode动作
在 MetaGPT 中,类 Action 是动作的逻辑抽象。用户可以通过简单地调用 self._aask 函数 来获取 LLM 的回复。
self._aask 函数如下:
async def _aask(self, prompt: str, system_msgs: Optional[list[str]] = None) -> str:
"""Append default prefix"""
if not system_msgs:
system_msgs = []
system_msgs.append(self.prefix)
return await self.llm.aask(prompt, system_msgs)
它将调用你预设好的 LLM 来根据输出的提示词生成回答。
下面是实现SimpleWriteCode的具体代码:
import re
import asyncio
from metagpt.actions import Action
class SimpleWriteCode(Action):
PROMPT_TEMPLATE = """
Write a python function that can {instruction} and provide two runnnable test cases.
Return ```python your_code_here ``` with NO other texts,
your code:
"""
def __init__(self, name="SimpleWriteCode", context=None, llm=None):
super().__init__(name, context, llm)
async def run(self, instruction: str):
prompt = self.PROMPT_TEMPLATE.format(instruction=instruction)
rsp = await self._aask(prompt)
code_text = SimpleWriteCode.parse_code(rsp)
return code_text
@staticmethod
def parse_code(rsp):
pattern = r'```python(.*)```'
match = re.search(pattern, rsp, re.DOTALL)
code_text = match.group(1) if match else rsp
return code_text
在我们的场景中,我们定义了一个 SimpleWriteCode 类,它继承自 Action类,我们重写了__init__方法与 run 方法
__init__ 方法用来初始化这个Action,而run方法决定了我们对传入的内容到底要做什么样的处理
在__init__方法中,我们声明了这个类要使用的llm,这个动作的名称,以及行动前的一些前置知识(context),这里context为空
def __init__(self, name="SimpleWriteCode", context=None, llm=None):
super().__init__(name, context, llm)
在run方法中,我们需要声明当采取这个行动时,我们要对传入的内容做什么样的处理,在 SimpleWriteCode 类中,我们应该传入:“请你帮我写一个XXX的代码” 这样的字符串,也就是用户的输入,run方法需要对它进行处理,把他交给llm,等到llm返回生成结果后,我们再取出其中的代码部分返回。
我们写好了一个提示词模板,将用户输入嵌入模板中
PROMPT_TEMPLATE = """
Write a python function that can {instruction} and provide two runnnable test cases.
Return ```python your_code_here ``` with NO other texts,
your code:
"""
prompt = self.PROMPT_TEMPLATE.format(instruction=instruction)
接着我们让大模型为我们生成回答
rsp = await self._aask(prompt)
生成回答后,我们利用正则表达式提取其中的code部分,llm在返回给我们代码时通常用下面的形式返回
```python
code内容
```
对应的正则提取内容如下:
parse_code方法使用正则表达式来匹配用户输入的代码文本。它会查找Markdown形式的python代码块,并提取其中的代码内容。如果找到匹配的代码块,则返回提取的代码内容;否则,返回llm输出的原始内容。
@staticmethod
def parse_code(rsp):
pattern = r'```python(.*)```'
match = re.search(pattern, rsp, re.DOTALL)
code_text = match.group(1) if match else rsp
return code_text
最后将代码内容返回
至此我们就完成了这样一个编写代码的动作。
设计SimpleCoder角色
在此之前我们需要简单介绍一下 Message,在MetaGPT中,Message 类是最基本的信息类型,Message 的基本组成如下

在本章节的学习中我们只涉及 content role cause_by ,除了content外,其他内容都是可选的
他们分别代表信息内容,发出信息的角色,以及是哪个动作导致产生的message
在编写完SimpleWriteCode动作后,我相信大家还有很多疑惑,比如如何调用这个动作?怎样把用户输入的内容传递给这个动作?
这部分内容我们都会在设计SimpleCoder角色的时候解决
from metagpt.roles import Role
from metagpt.schema import Message
from metagpt.logs import logger
class SimpleCoder(Role):
def __init__(
self,
name: str = "Alice",
profile: str = "SimpleCoder",
**kwargs,
):
super().__init__(name, profile, **kwargs)
self.set_actions([SimpleWriteCode])
async def _act(self) -> Message:
logger.info(f"{self._setting}: ready to {self.rc.todo}")
todo = self.rc.todo # todo will be SimpleWriteCode()
msg = self.get_memories(k=1)[0] # find the most recent messages
code_text = await todo.run(msg.content)
msg = Message(content=code_text, role=self.profile, cause_by=type(todo))
return msg
前面我们已经提到过实现一个最简单的Role,只需要重写Role基类的 _init_ 与 _act 方法
__init__ 方法用来初始化这个Action,而_act方法决定了当这个角色行动时它的具体行动逻辑
我们在__init__ 方法中声明了这个Role的name(昵称),profile(人设),以及我们为他配备了我们之前写好的动作 SimpleWriteCode
def __init__(
self,
name: str = "Alice",
profile: str = "SimpleCoder",
**kwargs,
):
super().__init__(name, profile, **kwargs)
self.set_actions([SimpleWriteCode])
配备好之后,我们定义的行动SimpleWriteCode就会被加入到代办self.rc.todo中,
在_act方法中,我们就会要求我们的智能体来执行这个动作,也就是我们需要调用todo.run()方法
async def _act(self) -> Message:
logger.info(f"{self._setting}: ready to {self.rc.todo}")
todo = self.rc.todo # todo will be SimpleWriteCode()
另外我们在 前面的action 中提到了,当action调用时,我们需要获取用户的输入来作为instruction传递给action,这里就涉及到我们该如何获取用户之前传递给agent的信息,在MetaGPT中,当用户与Agent交互时,所有的内容都会被存储在其自有的Memory中
在MetaGPT中,Memory类是智能体的记忆的抽象。当初始化时,Role初始化一个Memory对象作为self.rc.memory属性,它将在之后的_observe中存储每个Message,以便后续的检索。简而言之,Role的记忆是一个含有Message的列表。
当需要获取记忆时(获取LLM输入的上下文),我们可以使用self.get_memories。函数定义如下:
def get_memories(self, k=0) -> list[Message]:
"""A wrapper to return the most recent k memories of this role, return all when k=0"""
return self.rc.memory.get(k=k)
在SimpleCoder中,我们只需要获取最近的一条记忆,也就是用户下达的需求,将它传递给action即可
msg = self.get_memories(k=1)[0] # find the most recent messages
code_text = await todo.run(msg.content)
然后我们就将拿到大模型给我们的输出啦,最后我们将拿到的信息封装为MetaGPT中通信的基本格式 Message 返回,
这样,我们就实现了一个简单的单动作Agent
运行SimpleCoder角色
接下来你只需要初始化它并使用一个起始消息运行它。
import asyncio
async def main():
msg = "write a function that calculates the sum of a list"
role = SimpleCoder()
logger.info(msg)
result = await role.run(msg)
logger.info(result)
asyncio.run(main())
完整代码如下:
import re
import asyncio
from metagpt.actions import Action
from metagpt.roles import Role
from metagpt.schema import Message
from metagpt.logs import logger
class SimpleWriteCode(Action):
PROMPT_TEMPLATE = """
Write a python function that can {instruction} and provide two runable test cases.
Return ```python your_code_here ``` with NO other texts,
your code:
"""
def __init__(self, name="SimpleWriteCode", context=None, llm=None):
super().__init__(name, context, llm)
async def run(self, instruction: str):
prompt = self.PROMPT_TEMPLATE.format(instruction=instruction)
rsp = await self._aask(prompt)
code_text = SimpleWriteCode.parse_code(rsp)
return code_text
@staticmethod
def parse_code(rsp):
pattern = r'```python(.*)```'
match = re.search(pattern, rsp, re.DOTALL)
code_text = match.group(1) if match else rsp
return code_text
class SimpleCoder(Role):
def __init__(
self,
name: str = "Alice",
profile: str = "SimpleCoder",
**kwargs,
):
super().__init__(name, profile, **kwargs)
self.set_actions([SimpleWriteCode])
async def _act(self) -> Message:
logger.info(f"{self._setting}: ready to {self.rc.todo}")
todo = self.rc.todo # todo will be SimpleWriteCode()
msg = self.get_memories(k=1)[0] # find the most recent messages
code_text = await todo.run(msg.content)
msg = Message(content=code_text, role=self.profile,
cause_by=type(todo))
return msg
async def main():
msg = "write a function that calculates the sum of a list"
role = SimpleCoder()
logger.info(msg)
result = await role.run(msg)
logger.info(result)
asyncio.run(main())
实现一个多动作Agent
我们注意到一个智能体能够执行一个动作,但如果只有这些,实际上我们并不需要一个智能体。通过直接运行动作本身,我们可以得到相同的结果。智能体的力量,或者说Role抽象的惊人之处,在于动作的组合(以及其他组件,比如记忆,但我们将把它们留到后面的部分)。通过连接动作,我们可以构建一个工作流程,使智能体能够完成更复杂的任务。
需求分析

假设现在我们不仅希望用自然语言编写代码,而且还希望生成的代码立即执行。一个拥有多个动作的智能体可以满足我们的需求。让我们称之为RunnableCoder,一个既写代码又立即运行的Role。我们需要两个Action:SimpleWriteCode 和 SimpleRunCode
编写SimpleWriteCode动作
这部分与我们在前文中讲到的基本一致
class SimpleWriteCode(Action):
PROMPT_TEMPLATE = """
Write a python function that can {instruction} and provide two runnnable test cases.
Return ```python your_code_here ``` with NO other texts,
your code:
"""
def __init__(self, name="SimpleWriteCode", context=None, llm=None):
super().__init__(name, context, llm)
async def run(self, instruction: str):
prompt = self.PROMPT_TEMPLATE.format(instruction=instruction)
rsp = await self._aask(prompt)
code_text = SimpleWriteCode.parse_code(rsp)
return code_text
@staticmethod
def parse_code(rsp):
pattern = r'```python(.*)```'
match = re.search(pattern, rsp, re.DOTALL)
code_text = match.group(1) if match else rsp
return code_text
编写 SimpleRunCode 动作
从概念上讲,一个动作可以利用LLM,也可以在没有LLM的情况下运行。在SimpleRunCode的情况下,LLM不涉及其中。我们只需启动一个子进程来运行代码并获取结果
在Python中,我们通过标准库中的subprocess包来fork一个子进程,并运行一个外部的程序。
subprocess包中定义有数个创建子进程的函数,这些函数分别以不同的方式创建子进程,所以我们可以根据需要来从中选取一个使用。
第一个进程是你的Python程序本身,它执行了包含 SimpleRunCode 类定义的代码。第二个进程是由 subprocess.run 创建的,它执行了 python3 -c 命令,用于运行 code_text 中包含的Python代码。这两个进程相互独立,通过 subprocess.run 你的Python程序可以启动并与第二个进程进行交互,获取其输出结果。
class SimpleRunCode(Action):
def __init__(self, name="SimpleRunCode", context=None, llm=None):
super().__init__(name, context, llm)
async def run(self, code_text: str):
# 在Windows环境下,result可能无法正确返回生成结果,在windows中在终端中输入python3可能会导致打开微软商店
result = subprocess.run(["python3", "-c", code_text], capture_output=True, text=True)
# 采用下面的可选代码来替换上面的代码
# result = subprocess.run(["python", "-c", code_text], capture_output=True, text=True)
# import sys
# result = subprocess.run([sys.executable, "-c", code_text], capture_output=True, text=True)
code_result = result.stdout
logger.info(f"{code_result=}")
return code_result
定义 RunnableCoder 角色
与定义单一动作的智能体没有太大不同!让我们来映射一下:
- 用
self.set_actions初始化所有Action
- 指定每次
Role会选择哪个Action。我们将react_mode设置为 "by_order",这意味着Role将按照self.set_actions中指定的顺序执行其能够执行的Action。在这种情况下,当Role执行_act时,self.rc.todo将首先是SimpleWriteCode,然后是SimpleRunCode。
- 覆盖
_act函数。Role从上一轮的人类输入或动作输出中检索消息,用适当的Message内容提供当前的Action(self.rc.todo),最后返回由当前Action输出组成的Message。
这里我们用Role类的 _set_react_mode 方法来设定我们action执行的先后顺序,事实上Role基类中还包含了很多有用的方法,你可以自己查看它的定义,在后面的章节内容中,我们也将一步一步揭开他们的面纱。
class RunnableCoder(Role):
def __init__(
self,
name: str = "Alice",
profile: str = "RunnableCoder",
**kwargs,
):
super().__init__(name, profile, **kwargs)
self.set_actions([SimpleWriteCode, SimpleRunCode])
self._set_react_mode(react_mode="by_order")
async def _act(self) -> Message:
logger.info(f"{self._setting}: 准备 {self.rc.todo}")
# 通过在底层按顺序选择动作
# todo 首先是 SimpleWriteCode() 然后是 SimpleRunCode()
todo = self.rc.todo
msg = self.get_memories(k=1)[0] # 得到最近的 k 条消息
result = await todo.run(msg.content)
msg = Message(content=result, role=self.profile, cause_by=type(todo))
self.rc.memory.add(msg)
return msg
运行 RunnableCoder 角色
这部分与SimpleCoder基本一致,只需要修改我们使用的role为RunnableCoder
import asyncio
async def main():
msg = "write a function that calculates the sum of a list"
role = RunnableCoder()
logger.info(msg)
result = await role.run(msg)
logger.info(result)
asyncio.run(main())
完整代码如下:
import os
import re
import subprocess
import asyncio
import fire
import sys
from metagpt.llm import LLM
from metagpt.actions import Action
from metagpt.roles import Role
from metagpt.schema import Message
from metagpt.logs import logger
class SimpleWriteCode(Action):
PROMPT_TEMPLATE = """
Write a python function that can {instruction} and provide two runnnable test cases.
Return ```python your_code_here ``` with NO other texts,
your code:
"""
def __init__(self, name: str = "SimpleWriteCode", context=None, llm: LLM = None):
super().__init__(name, context, llm)
async def run(self, instruction: str):
prompt = self.PROMPT_TEMPLATE.format(instruction=instruction)
rsp = await self._aask(prompt)
code_text = SimpleWriteCode.parse_code(rsp)
return code_text
@staticmethod
def parse_code(rsp):
pattern = r'```python(.*)```'
match = re.search(pattern, rsp, re.DOTALL)
code_text = match.group(1) if match else rsp
return code_text
class SimpleRunCode(Action):
def __init__(self, name: str = "SimpleRunCode", context=None, llm: LLM = None):
super().__init__(name, context, llm)
async def run(self, code_text: str):
result = subprocess.run([sys.executable, "-c", code_text], capture_output=True, text=True)
code_result = result.stdout
logger.info(f"{code_result=}")
return code_result
class RunnableCoder(Role):
def __init__(
self,
name: str = "Alice",
profile: str = "RunnableCoder",
**kwargs,
):
super().__init__(name, profile, **kwargs)
self.set_actions([SimpleWriteCode, SimpleRunCode])
self._set_react_mode(react_mode="by_order")
async def _act(self) -> Message:
logger.info(f"{self._setting}: ready to {self.rc.todo}")
# By choosing the Action by order under the hood
# todo will be first SimpleWriteCode() then SimpleRunCode()
todo = self.rc.todo
msg = self.get_memories(k=1)[0] # find the most k recent messagesA
result = await todo.run(msg.content)
msg = Message(content=result, role=self.profile, cause_by=type(todo))
self.rc.memory.add(msg)
return msg
async def main():
msg = "write a function that calculates the sum of a list"
role = RunnableCoder()
logger.info(msg)
result = await role.run(msg)
logger.info(result)
asyncio.run(main())
实现一个更复杂的Agent:技术文档助手
在前文中我们已经介绍了如何实现一个简单的agent帮我们生成代码并执行代码,下面我们将带领大家实现更复杂的agent,并向大家展示MetaGPT中关于agent的更多设计细节
现在试着想想怎么让大模型为我们写一篇技术文档?
可能想到的是,我们告诉大模型:“请帮我生成关于Mysql的技术文档”,他可能很快地就能帮你完成这项任务,但是受限于大模型自身的token限制,我们无法实现让他一次性就输出我们希望的一个完整的技术文档。
当然我们可以将我们的技术文档拆解成一个一个很小的需求,然后一个一个的提问,但是这样来说不仅费时,而且还需要人工一直去跟他交互,非常的麻烦,下面我们就将利用MetaGPT框架来解决这个问题
我们利用上文中提到的agent框架来拆解我们的需求
需求分析
因为token限制的原因,我们先通过 LLM 大模型生成教程的目录,再对目录按照二级标题进行分块,对于每块目录按照标题生成详细内容,最后再将标题和内容进行拼接,解决 LLM 大模型长文本的限制问题。

编写 WriteDirectory 动作
我们先来实现根据用户需求生成文章大纲的代码
class WriteDirectory(Action):
"""Action class for writing tutorial directories.
Args:
name: The name of the action.
language: The language to output, default is "Chinese".
用于编写教程目录的动作类。
参数:
name:动作的名称。
language:输出的语言,默认为"Chinese"。
"""
def __init__(self, name: str = "", language: str = "Chinese", *args, **kwargs):
super().__init__(name, *args, **kwargs)
self.language = language
async def run(self, topic: str, *args, **kwargs) -> Dict:
"""Execute the action to generate a tutorial directory according to the topic.
Args:
topic: The tutorial topic.
Returns:
the tutorial directory information, including {"title": "xxx", "directory": [{"dir 1": ["sub dir 1", "sub dir 2"]}]}.
根据主题执行生成教程目录的操作。
参数:
topic:教程主题。
返回:
教程目录信息,包括{"title": "xxx", "directory": [{"dir 1": ["sub dir 1", "sub dir 2"]}]}.
"""
COMMON_PROMPT = """
You are now a seasoned technical professional in the field of the internet.
We need you to write a technical tutorial with the topic "{topic}".
您现在是互联网领域的经验丰富的技术专业人员。
我们需要您撰写一个关于"{topic}"的技术教程。
"""
DIRECTORY_PROMPT = COMMON_PROMPT + """
Please provide the specific table of contents for this tutorial, strictly following the following requirements:
1. The output must be strictly in the specified language, {language}.
2. Answer strictly in the dictionary format like {{"title": "xxx", "directory": [{{"dir 1": ["sub dir 1", "sub dir 2"]}}, {{"dir 2": ["sub dir 3", "sub dir 4"]}}]}}.
3. The directory should be as specific and sufficient as possible, with a primary and secondary directory.The secondary directory is in the array.
4. Do not have extra spaces or line breaks.
5. Each directory title has practical significance.
请按照以下要求提供本教程的具体目录:
1. 输出必须严格符合指定语言,{language}。
2. 回答必须严格按照字典格式,如{{"title": "xxx", "directory": [{{"dir 1": ["sub dir 1", "sub dir 2"]}}, {{"dir 2": ["sub dir 3", "sub dir 4"]}}]}}。
3. 目录应尽可能具体和充分,包括一级和二级目录。二级目录在数组中。
4. 不要有额外的空格或换行符。
5. 每个目录标题都具有实际意义。
"""
prompt = DIRECTORY_PROMPT.format(topic=topic, language=self.language)
resp = await self._aask(prompt=prompt)
return OutputParser.extract_struct(resp, dict)
基本就是我们把自己的需求放入我们准备好的提示词模板里,询问大模型得到结果,然后我们对得到的内容做一个解析。(数据格式化)
def extract_struct(cls, text: str, data_type: Union[type(list), type(dict)]) -> Union[list, dict]:
"""Extracts and parses a specified type of structure (dictionary or list) from the given text.
The text only contains a list or dictionary, which may have nested structures.
Args:
text: The text containing the structure (dictionary or list).
data_type: The data type to extract, can be "list" or "dict".
Returns:
- If extraction and parsing are successful, it returns the corresponding data structure (list or dictionary).
- If extraction fails or parsing encounters an error, it throw an exception.
返回:
- 如果提取和解析成功,它将返回相应的数据结构(列表或字典)。
- 如果提取失败或解析遇到错误,则抛出异常。
Examples:
>>> text = 'xxx [1, 2, ["a", "b", [3, 4]], {"x": 5, "y": [6, 7]}] xxx'
>>> result_list = OutputParser.extract_struct(text, "list")
>>> print(result_list)
>>> # Output: [1, 2, ["a", "b", [3, 4]], {"x": 5, "y": [6, 7]}]
>>> text = 'xxx {"x": 1, "y": {"a": 2, "b": {"c": 3}}} xxx'
>>> result_dict = OutputParser.extract_struct(text, "dict")
>>> print(result_dict)
>>> # Output: {"x": 1, "y": {"a": 2, "b": {"c": 3}}}
"""
# Find the first "[" or "{" and the last "]" or "}"
start_index = text.find("[" if data_type is list else "{")
end_index = text.rfind("]" if data_type is list else "}")
if start_index != -1 and end_index != -1:
# Extract the structure part
structure_text = text[start_index : end_index + 1]
try:
# Attempt to convert the text to a Python data type using ast.literal_eval
result = ast.literal_eval(structure_text)
# Ensure the result matches the specified data type
if isinstance(result, list) or isinstance(result, dict):
return result
raise ValueError(f"The extracted structure is not a {data_type}.")
except (ValueError, SyntaxError) as e:
raise Exception(f"Error while extracting and parsing the {data_type}: {e}")
else:
logger.error(f"No {data_type} found in the text.")
return [] if data_type is list else {}
注释里给了解析的example,这里再提一下
>>> text = 'xxx [1, 2, ["a", "b", [3, 4]], {"x": 5, "y": [6, 7]}] xxx'
>>> result_list = OutputParser.extract_struct(text, "list")
>>> print(result_list)
>>> # Output: [1, 2, ["a", "b", [3, 4]], {"x": 5, "y": [6, 7]}]
>>> text = 'xxx {"x": 1, "y": {"a": 2, "b": {"c": 3}}} xxx'
>>> result_dict = OutputParser.extract_struct(text, "dict")
>>> print(result_dict)
>>> # Output: {"x": 1, "y": {"a": 2, "b": {"c": 3}}}
这样我们就将大模型输出的目录结构转为了可解析的字典对象,这里以写一篇Mysql教程文档为例,它的输出就如下:
{'title': 'MySQL 教程', 'directory': [{'MySQL 简介': []}, {'安装与配置': ['安装MySQL', '配置MySQL']}, {'基本操作': ['创建数据库', '创建表', '插入数据', '查询数据', '更新数据', '删除数据']}, {'高级操作': ['索引', '约束', '连接查询', '子查询', '事务', '视图']}, {'备份与恢复': ['备份数据库', '恢复数据库']}, {'性能优化': ['优化查询语句', '优化表结构', '缓存配置']}, {'常见问题': ['连接问题', '权限问题', '性能问题']}]}
拿到目录后我们就需要根据每个章节的内容生成章节内容了
编写 WriteContent 动作
接下来我们需要根据传入的子标题来生成内容
class WriteContent(Action):
"""Action class for writing tutorial content.
Args:
name: The name of the action.
directory: The content to write.
language: The language to output, default is "Chinese".
"""
def __init__(self, name: str = "", directory: str = "", language: str = "Chinese", *args, **kwargs):
super().__init__(name, *args, **kwargs)
self.language = language
self.directory = directory
async def run(self, topic: str, *args, **kwargs) -> str:
"""Execute the action to write document content according to the directory and topic.
Args:
topic: The tutorial topic.
Returns:
The written tutorial content.
"""
COMMON_PROMPT = """
You are now a seasoned technical professional in the field of the internet.
We need you to write a technical tutorial with the topic "{topic}".
"""
CONTENT_PROMPT = COMMON_PROMPT + """
Now I will give you the module directory titles for the topic.
Please output the detailed principle content of this title in detail.
If there are code examples, please provide them according to standard code specifications.
Without a code example, it is not necessary.
The module directory titles for the topic is as follows:
{directory}
Strictly limit output according to the following requirements:
1. Follow the Markdown syntax format for layout.
2. If there are code examples, they must follow standard syntax specifications, have document annotations, and be displayed in code blocks.
3. The output must be strictly in the specified language, {language}.
4. Do not have redundant output, including concluding remarks.
5. Strict requirement not to output the topic "{topic}".
现在我将为您提供该主题的模块目录标题。
请详细输出此标题的详细原理内容。
如果有代码示例,请按照标准代码规范提供。
没有代码示例则不需要提供。
该主题的模块目录标题如下:
{directory}
严格按照以下要求限制输出:
1. 遵循Markdown语法格式进行布局。
2. 如果有代码示例,必须遵循标准语法规范,具备文档注释,并以代码块形式显示。
3. 输出必须严格使用指定语言{language}。
4. 不得有冗余输出,包括总结性陈述。
5. 严禁输出主题"{topic}"。
"""
prompt = CONTENT_PROMPT.format(
topic=topic, language=self.language, directory=self.directory)
return await self._aask(prompt=prompt)
这里我们直接根据传入的子标题内容调用大模型生成回答即可
编写 TutorialAssistant 角色
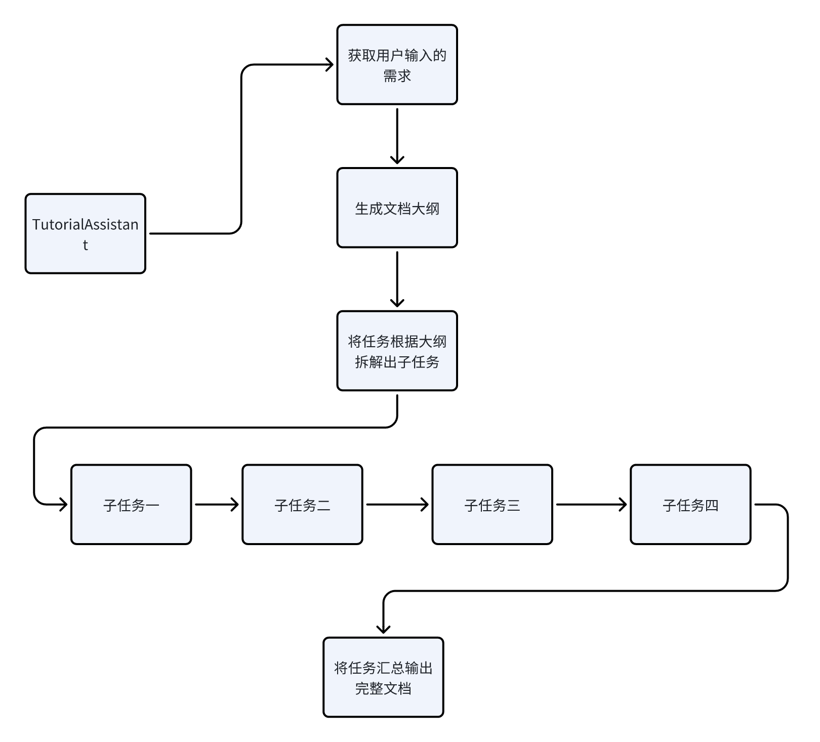
编写完动作后,还有一个问题需要我们解决,按照我们的设计,大模型应该先调用WriteDirectory 动作去生成大纲,然后根据大纲的内容去生成对应的内容,我们很难把这整个流程都设计为固定流程,因为当我们需要生成的内容变化时,大纲的结构也会随之变化,当然你也可以在提示词中限制大纲的结构,但是这种解决方法无疑不够优雅而且灵活欠佳,这一章节内,我们将为你展示MetaGPT是如何组织Action的行动路线的
我们依然先重写 _init_ 方法来初始化我们的角色
class TutorialAssistant(Role):
"""Tutorial assistant, input one sentence to generate a tutorial document in markup format.
Args:
name: The name of the role.
profile: The role profile description.
goal: The goal of the role.
constraints: Constraints or requirements for the role.
language: The language in which the tutorial documents will be generated.
"""
def __init__(
self,
name: str = "Stitch",
profile: str = "Tutorial Assistant",
goal: str = "Generate tutorial documents",
constraints: str = "Strictly follow Markdown's syntax, with neat and standardized layout",
language: str = "Chinese",
):
super().__init__(name, profile, goal, constraints)
self.set_actions([WriteDirectory(language=language)])
self.topic = ""
self.main_title = ""
self.total_content = ""
self.language = language
在init方法中我们声明了角色名称,角色类型,角色人物目的,以及constraints则是我们期望对输出内容的约束,我们希望内容最终以markdown格式输出方便我们导入到网页或者其他内容中
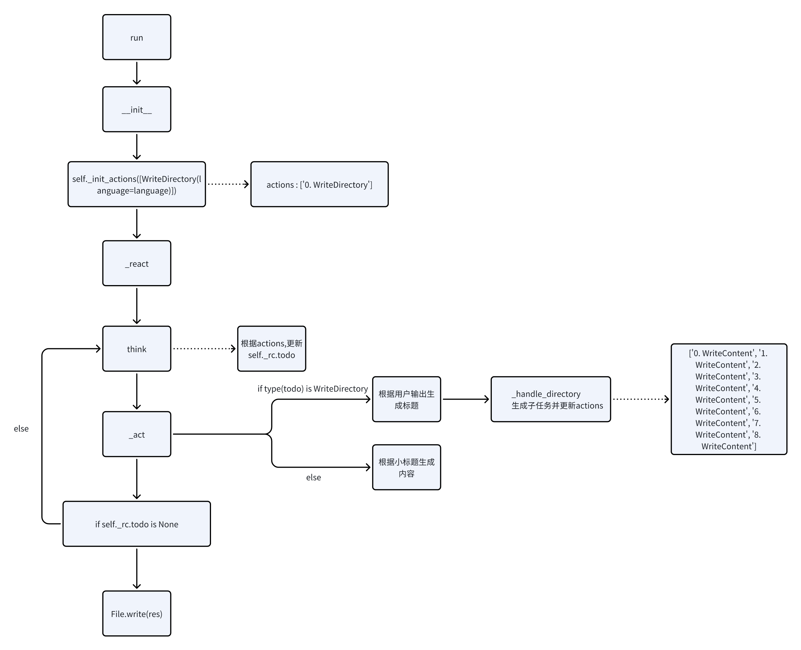
这里需要注意的是我们在这里只初始化了WriteDirectory动作而没有初始化WriteContent动作,为什么呢?
def set_actions(self, actions):
self._reset()
for idx, action in enumerate(actions):
if not isinstance(action, Action):
i = action("", llm=self._llm)
else:
if self._setting.is_human and not isinstance(action.llm, HumanProvider):
logger.warning(f"is_human attribute does not take effect,"
f"as Role's {str(action)} was initialized using LLM, try passing in Action classes instead of initialized instances")
i = action
i.set_prefix(self._get_prefix(), self.profile)
self._actions.append(i)
self.states.append(f"{idx}. {action}")
# 最后输出的样例 ['0. WriteContent', '1. WriteContent', '2. WriteContent', '3. WriteContent', '4. WriteContent', '5. WriteContent', '6. WriteContent', '7. WriteContent', '8. WriteContent']
首先我们根据role基类中定义的set_actions方法来看,当我们初始化一个动作时,这个动作将被加入到self._actions 中,而self._actions为一个列表,其中存储了我们所有的动作。
- 首先,使用enumerate函数来同时获取操作列表中的索引idx和对应的操作action。
- 然后,检查每个action是否是Action类的实例。如果不是,则创建一个新的Action实例并赋值给变量i。
- 如果action是Action类的实例,会检查是否设置为人工操作(is_human)。如果是,则会发出警告,并创建一个新的Action实例并将其赋值给变量i。
- 调用i的set_prefix方法,该方法用于设置操作的前缀。
- 将i添加到_actions列表中。
- 将表示操作的字符串添加到states列表中。
接着我们来查看Role基类中run方法的实现,当我们启动一个角色使他run时他会如何工作
如果有入参message就将message添加到role的记忆中如果没有入参就观察环境中的新消息
async def run(self, message=None):
"""Observe, and think and act based on the results of the observation
观察,并根据观察结果进行思考和行动。"""
if message:
if isinstance(message, str):
message = Message(message)
if isinstance(message, Message):
self.recv(message)
if isinstance(message, list):
self.recv(Message("\n".join(message)))
'''如果message存在,它会检查message的类型,
如果是字符串,则将其转换为Message对象;
如果是Message对象,则直接调用recv方法;
如果是列表,则将列表中的消息合并成一个新的消息,然后再调用recv方法。
相当于预处理将入参转化为Message对象并添加到role的记忆中'''
elif not await self._observe():
# If there is no new information, suspend and wait
logger.debug(f"{self._setting}: no news. waiting.")
return
rsp = await self.react()
# Publish the reply to the environment, waiting for the next subscriber to process
self._publish_message(rsp)
return rsp
recv方法的实现:
def recv(self, message: Message) -> None:
"""add message to history."""
# self._history += f"\n{message}"
# self._context = self._history
if message in self.rc.memory.get():
return
self.rc.memory.add(message)
首先它将接受用户的输入(message),然后观察环境信息(目前我们还不涉及这部分内容),接着我们将调用react方法来获取输出
async def react(self) -> Message:
"""Entry to one of three strategies by which Role reacts to the observed Message
通过观察到的消息,角色对其中一种策略进行反应。"""
if self.rc.react_mode == RoleReactMoRoleReactMode.REACTde.REACT:
rsp = await self._react()
elif self.rc.react_mode == RoleReactMode.BY_ORDER:
rsp = await self._act_by_order()
elif self.rc.react_mode == RoleReactMode.PLAN_AND_ACT:
rsp = await self._plan_and_act()
self._setstate(state=-1) # current reaction is complete, reset state to -1 and todo back to None
return rsp
当我们不指定reactmode 时将会执行self._react()方法,同时执行self._setstate()方法将初始化此时状态为-1
这里的state就代表当前agent需要执行动作的下标,当state为-1时,此时没有需要执行的action self.rc.todo 此时就为空
def _setstate(self, state: int):
"""Update the current state."""
self.rc.state = state
logger.debug(self._actions)
self.rc.todo = self._actions[self.rc.state] if state >= 0 else None
再来看self._react()方法
- 先思考,然后行动,直到角色认为是时候停止并且不需要再做任何事情。
- 这是ReAct论文中的标准思考-行动循环,在任务解决中交替进行思考和行动,即_思考 -> _行动 -> _思考 -> _行动 -> ...
- 使用llm在_思考过程中动态选择行动。
函数中的actions_taken变量用于跟踪已经执行的动作次数。在while循环中,函数会不断进行思考和行动,直到达到最大循环次数为止。在每次循环中,首先会调用_think方法,然后检查是否有待办事项。如果没有待办事项,循环将会终止。如果有待办事项,则会记录当前状态并执行相应的动作,然后增加actions_taken的计数。
最后,函数会返回最后一个动作的输出作为结果。
async def _react(self) -> Message:
"""Think first, then act, until the Role _think it is time to stop and requires no more todo.
This is the standard think-act loop in the ReAct paper, which alternates thinking and acting in task solving, i.e. _think -> _act -> _think -> _act -> ...
Use llm to select actions in _think dynamically
"""
actions_taken = 0
rsp = Message("No actions taken yet") # will be overwritten after Role _act
while actions_taken < self.rc.max_react_loop:
# think
await self._think()
if self.rc.todo is None:
break
# act
logger.debug(f"{self._setting}: {self.rc.state=}, will do {self.rc.todo}")
rsp = await self._act()
actions_taken += 1
return rsp # return output from the last action
self._react()方法基本决定了agent的行动路线,这里需要思考的是要实现我们期望的agent,他应该怎样行动?
我们重写_react方法如下:
我们让agent先执行self._think()方法,在一个循环中思考目前需要做什么,思考完成后执行我们的动作,当没有需要采取的行动后我们就退出循环,把最后我们得到的最终结果写入至本地
async def _react(self) -> Message:
"""Execute the assistant's think and actions.
Returns:
A message containing the final result of the assistant's actions.
执行助手的思考和行动。
返回:
包含助手行动最终结果的消息。
"""
while True:
await self._think()
if self.rc.todo is None:
break
msg = await self._act()
root_path = TUTORIAL_PATH / datetime.now().strftime("%Y-%m-%d_%H-%M-%S")
await File.write(root_path, f"{self.main_title}.md", self.total_content.encode('utf-8'))
return msg
_think方法负责更新当前需要触发的行为
我们重写_think方法如下:
当目前没有需要执行的动作,也就是之前分配的动作执行结束后 self.rc.todo为None时,让他执行目前action列表中初始的action,如果当前还没有执行到目前action列表的末尾,那么就执行下一个动作,否则将目前的self.rc.todo 置为None
async def _think(self) -> None:
"""Determine the next action to be taken by the role."""
if self.rc.todo is None:
self._setstate(0)
return
if self.rc.state + 1 < len(self.states):
self._setstate(self.rc.state + 1)
else:
self.rc.todo = None
思考结束后,这个角色就该行动起来了
我们重写_act方法如下:
_act 方法中我们将目前的todo内容按照action的类型分开处理,当目前需要生成目录时我们就获取用户的输入,传入 WriteDirectory action 内 生成对应的目录,最后,在 _handle_directory 方法中根据目录内容,我们生成子任务,也就是根据标题题目来生成内容,子任务生成结束后,我们使用self.set_actions更新目前的任务列表
当下次运行_act方法时,我们就将执行WriteContent 动作,来生成指定目录中的内容
async def _act(self) -> Message:
"""Perform an action as determined by the role.
Returns:
A message containing the result of the action.
"""
todo = self.rc.todo
if type(todo) is WriteDirectory:
msg = self.rc.memory.get(k=1)[0]
self.topic = msg.content
resp = await todo.run(topic=self.topic)
logger.info(resp)
return await self._handle_directory(resp)#将writedirector生成的目录一级标题actions添加到actions列表中。
resp = await todo.run(topic=self.topic)
logger.info(resp)
if self.total_content != "":
self.total_content += "\n\n\n"
self.total_content += resp
return Message(content=resp, role=self.profile)
async def _handle_directory(self, titles: Dict) -> Message:
"""Handle the directories for the tutorial document.
Args:
titles: A dictionary containing the titles and directory structure,
such as {"title": "xxx", "directory": [{"dir 1": ["sub dir 1", "sub dir 2"]}]}
Returns:
A message containing information about the directory.
处理教程文档的目录。
参数:
titles:包含标题和目录结构的字典,
例如{"title": "xxx", "directory": [{"dir 1": ["sub dir 1", "sub dir 2"]}]}。
返回值:
包含目录信息的消息。
"""
# 当生成目录后记录目录标题(因为最后要输出完整文档)
self.main_title = titles.get("title")
directory = f"{self.main_title}\n"
# self.total_content用来存储最好要输出的所有内容
self.total_content += f"# {self.main_title}"
actions = list()
for first_dir in titles.get("directory"):
# 根据目录结构来生成新的需要行动的action(目前只设计了两级目录)
actions.append(WriteContent(language=self.language, directory=first_dir))
key = list(first_dir.keys())[0]
directory += f"- {key}\n"
for second_dir in first_dir[key]:
directory += f" - {second_dir}\n"
self.set_actions(actions)
self.rc.todo = None
return Message(content=directory)
_handle_directory(self, titles: Dict)的GPT分析
输入:{"title": "xxx", "directory": [{"dir 1": ["sub dir 1", "sub dir 2"]}]}
titles字典: 包含教程的标题和目录结构。在这个例子中,标题是"xxx",而目录结构是一个列表,其中包含一个字典,该字典定义了一个名为"dir 1"的目录,它又包含两个子目录"sub dir 1"和"sub dir 2"。函数处理流程
- 记录教程标题:首先,函数从
titles字典中提取"title"键的值,并将其赋值给self.main_title。这里,self.main_title将被设置为"xxx"。
- 初始化目录字符串:接着,函数创建一个名为
directory的字符串,其初始内容是主标题(self.main_title),后面跟着一个换行符。
- 更新总内容:将主标题添加到
self.total_content字符串中,这是一个类的成员变量,用于存储最终要输出的所有教程内容。标题前面加上Markdown格式的一级标题标记。
- 遍历目录项:接着,函数遍历
titles["directory"]中的每个元素(这里只有一个元素,即{"dir 1": ["sub dir 1", "sub dir 2"]}):
- 对于每个一级目录(如
"dir 1"),函数会:
- 创建一个
WriteContent动作,将当前一级目录传入,并将其添加到actions列表中。
- 将一级目录标题添加到
directory字符串中,前面加上Markdown格式的列表项标记-。
- 接着,对于每个二级目录(如
"sub dir 1"和"sub dir 2"),函数会将它们也添加到directory字符串中,但作为子列表项,前面加上" - "。
- 初始化后续动作:使用
self.set_actions(actions),初始化TutorialAssistant对象的后续动作。这些动作基于刚刚创建的actions列表,即为每个目录项创建教程内容。
- 清除待办事项:将
self.rc.todo设置为None,表示当前没有更多待处理的事项。
- 返回目录信息:最后,函数返回一个
Message对象,其内容是经过格式化的目录字符串directory。例子输出
以输入
{"title": "xxx", "directory": [{"dir 1": ["sub dir 1", "sub dir 2"]}]}为例,函数输出的Message对象的内容将会是:xxx
- dir 1
- sub dir 1
- sub dir 2
这个输出以Markdown格式展示了教程的主标题和目录结构,为后续创建教程内容提供了结构框架。
如果你还没有理解,这里我制作了一个简单的思维导图来帮助你梳理这个过程

运行 TutorialAssistant 角色
接下来你只需要初始化它并使用一个起始消息运行它。
import asyncio
async def main():
msg = "Git 教程"
role = TutorialAssistant()
logger.info(msg)
result = await role.run(msg)
logger.info(result)
asyncio.run(main())
完整代码如下:
from datetime import datetime
from typing import Dict
import asyncio
from metagpt.actions.write_tutorial import WriteDirectory, WriteContent
from metagpt.const import TUTORIAL_PATH
from metagpt.logs import logger
from metagpt.roles import Role
from metagpt.schema import Message
from metagpt.utils.file import File
from typing import Dict
from metagpt.actions import Action
from metagpt.prompts.tutorial_assistant import DIRECTORY_PROMPT, CONTENT_PROMPT
from metagpt.utils.common import OutputParser
class WriteDirectory(Action):
"""Action class for writing tutorial directories.
Args:
name: The name of the action.
language: The language to output, default is "Chinese".
"""
def __init__(self, name: str = "", language: str = "Chinese", *args, **kwargs):
super().__init__(name, *args, **kwargs)
self.language = language
async def run(self, topic: str, *args, **kwargs) -> Dict:
"""Execute the action to generate a tutorial directory according to the topic.
Args:
topic: The tutorial topic.
Returns:
the tutorial directory information, including {"title": "xxx", "directory": [{"dir 1": ["sub dir 1", "sub dir 2"]}]}.
"""
COMMON_PROMPT = """
You are now a seasoned technical professional in the field of the internet.
We need you to write a technical tutorial with the topic "{topic}".
"""
DIRECTORY_PROMPT = COMMON_PROMPT + """
Please provide the specific table of contents for this tutorial, strictly following the following requirements:
1. The output must be strictly in the specified language, {language}.
2. Answer strictly in the dictionary format like {{"title": "xxx", "directory": [{{"dir 1": ["sub dir 1", "sub dir 2"]}}, {{"dir 2": ["sub dir 3", "sub dir 4"]}}]}}.
3. The directory should be as specific and sufficient as possible, with a primary and secondary directory.The secondary directory is in the array.
4. Do not have extra spaces or line breaks.
5. Each directory title has practical significance.
"""
prompt = DIRECTORY_PROMPT.format(topic=topic, language=self.language)
resp = await self._aask(prompt=prompt)
return OutputParser.extract_struct(resp, dict)
class WriteContent(Action):
"""Action class for writing tutorial content.
Args:
name: The name of the action.
directory: The content to write.
language: The language to output, default is "Chinese".
"""
def __init__(self, name: str = "", directory: str = "", language: str = "Chinese", *args, **kwargs):
super().__init__(name, *args, **kwargs)
self.language = language
self.directory = directory
async def run(self, topic: str, *args, **kwargs) -> str:
"""Execute the action to write document content according to the directory and topic.
Args:
topic: The tutorial topic.
Returns:
The written tutorial content.
"""
COMMON_PROMPT = """
You are now a seasoned technical professional in the field of the internet.
We need you to write a technical tutorial with the topic "{topic}".
"""
CONTENT_PROMPT = COMMON_PROMPT + """
Now I will give you the module directory titles for the topic.
Please output the detailed principle content of this title in detail.
If there are code examples, please provide them according to standard code specifications.
Without a code example, it is not necessary.
The module directory titles for the topic is as follows:
{directory}
Strictly limit output according to the following requirements:
1. Follow the Markdown syntax format for layout.
2. If there are code examples, they must follow standard syntax specifications, have document annotations, and be displayed in code blocks.
3. The output must be strictly in the specified language, {language}.
4. Do not have redundant output, including concluding remarks.
5. Strict requirement not to output the topic "{topic}".
"""
prompt = CONTENT_PROMPT.format(
topic=topic, language=self.language, directory=self.directory)
return await self._aask(prompt=prompt)
class TutorialAssistant(Role):
"""Tutorial assistant, input one sentence to generate a tutorial document in markup format.
Args:
name: The name of the role.
profile: The role profile description.
goal: The goal of the role.
constraints: Constraints or requirements for the role.
language: The language in which the tutorial documents will be generated.
"""
def __init__(
self,
name: str = "Stitch",
profile: str = "Tutorial Assistant",
goal: str = "Generate tutorial documents",
constraints: str = "Strictly follow Markdown's syntax, with neat and standardized layout",
language: str = "Chinese",
):
super().__init__(name, profile, goal, constraints)
self.set_actions([WriteDirectory(language=language)])
self.topic = ""
self.main_title = ""
self.total_content = ""
self.language = language
async def _think(self) -> None:
"""Determine the next action to be taken by the role."""
logger.info(self.rc.state)
logger.info(self,)
if self.rc.todo is None:
self._setstate(0)
return
if self.rc.state + 1 < len(self.states):
self._setstate(self.rc.state + 1)
else:
self.rc.todo = None
async def _handle_directory(self, titles: Dict) -> Message:
"""Handle the directories for the tutorial document.
Args:
titles: A dictionary containing the titles and directory structure,
such as {"title": "xxx", "directory": [{"dir 1": ["sub dir 1", "sub dir 2"]}]}
Returns:
A message containing information about the directory.
"""
self.main_title = titles.get("title")
directory = f"{self.main_title}\n"
self.total_content += f"# {self.main_title}"
actions = list()
for first_dir in titles.get("directory"):
actions.append(WriteContent(
language=self.language, directory=first_dir))
key = list(first_dir.keys())[0]
directory += f"- {key}\n"
for second_dir in first_dir[key]:
directory += f" - {second_dir}\n"
self.set_actions(actions)
self.rc.todo = None
return Message(content=directory)
async def _act(self) -> Message:
"""Perform an action as determined by the role.
Returns:
A message containing the result of the action.
"""
todo = self.rc.todo
if type(todo) is WriteDirectory:
msg = self.rc.memory.get(k=1)[0]
self.topic = msg.content
resp = await todo.run(topic=self.topic)
logger.info(resp)
return await self._handle_directory(resp)
resp = await todo.run(topic=self.topic)
logger.info(resp)
if self.total_content != "":
self.total_content += "\n\n\n"
self.total_content += resp
return Message(content=resp, role=self.profile)
async def _react(self) -> Message:
"""Execute the assistant's think and actions.
Returns:
A message containing the final result of the assistant's actions.
"""
while True:
await self._think()
if self.rc.todo is None:
break
msg = await self._act()
root_path = TUTORIAL_PATH / datetime.now().strftime("%Y-%m-%d_%H-%M-%S")
await File.write(root_path, f"{self.main_title}.md", self.total_content.encode('utf-8'))
return msg
async def main():
msg = "Git 教程"
role = TutorialAssistant()
logger.info(msg)
result = await role.run(msg)
logger.info(result)
asyncio.run(main())
第三章课程任务:
经过上面的学习,我想你已经对 MetaGPT 的框架有了基本了解,现在我希望你能够自己编写这样一个 agent
- 这个 Agent 拥有三个动作 打印1 打印2 打印3(初始化时 init_action([print,print,print]))
- 重写有关方法(请不要使用act_by_order,我希望你能独立实现)使得 Agent 顺序执行上面三个动作
- 当上述三个动作执行完毕后,为 Agent 生成新的动作 打印4 打印5 打印6 并顺序执行,(之前我们初始化了三个 print 动作,执行完毕后,重新 init_action([...,...,...]),然后顺序执行这个新生成的动作列表)
如果完成上面的任务,那这次作业已经可以算完成了,这个作业可以用多种思路去解决,比如我可以直接写死一整套的逻辑,甚至都不需要引入llm来完成这个工作,我希望大家通过这个作业来感受 MetaGPT 中 Agent 的行动逻辑, run->react->think->act 的这样一个过程,但你也可以试着在中间的某个环节中加入llm的交互,来尝试减少硬编码的工作,就像1.4中,我们实际上是让llm帮我们设计了 action 列表的内容,你也可以在此基础上做出更多的尝试,关于这个 Agent 我们还有更多可以思考的地方
- 目前为止我们设计的所有思考模式都可以总结为是链式的思考(chain of thought),能否利用 MetaGPT 框架实现树结构的思考(tree of thought)图结构的思考(graph of thought)?试着实现让 ai 生成树结构的动作列表,并按照树的遍历方式执行他们,如果你实现,这将是加分项
第四章:OSS - 订阅智能体

基本介绍
什么是订阅智能体
MetaGPT提供了Agent的开发能力,Agent可以协助我们解决日常的一些问题,其中一个应用场景就是我们可以让Agent为我们关注某些想关注的信息,当有我们关注的事件发生时,Agent获取信息并进行处理,然后通过一些如邮件、微信、discord等通知渠道将处理后的信息发送给我们,我们将这类Agent称为订阅智能体
在这里,Agent的Role是以一个“资讯订阅员”的身份为你服务,而Agent中包含的Action则主要有两种:从外界信息源中搜集信息和对搜集得到的信息进行总结;完成上述任务后,我们可以为这个Agent开发更多额外功能:定时运行的功能和发送到通知渠道的功能x
如何用MetaGPT实现订阅智能体
在MetaGPT中,metagpt.subscription模块提供了SubscriptionRunner类,与metagpt.team.Team类似,SubscriptionRunner类是提供了一个Role的运行方式,基于SubscriptionRunner类,我们可以定时触发运行一个Role,然后将Role的执行输出通知给用户,例如,以下的示例:
>>> import asyncio
>>> from metagpt.subscription import SubscriptionRunner
>>> from metagpt.roles import Searcher
>>> from metagpt.schema import Message
>>> async def trigger():
... while True:
... yield Message("the latest news about OpenAI")
... await asyncio.sleep(3600 * 24)
>>> async def callback(msg: Message):
... print(msg.content)
>>> async def main():
... pb = SubscriptionRunner()
... await pb.subscribe(Searcher(), trigger(), callback)
... await pb.run()
>>> asyncio.run(main())
从例子可以知道订阅智能体的实现主要有3个要素,分别是Role、Trigger、Callback,即智能体本身、触发器、数据回调。如果之前已经学过了Agent的开发,那么对Role的实现肯定非常熟悉了,这边的Role就是我们的Agent的实际代码实现,所以订阅智能体在代码实现上并没有什么特别的地方,可以看到上面的例子实际运行的就是MetaGPT中的Searcher Role,它早就存在了我们的MetaGPT仓库中
不过需要注意的是,我们虽然不对订阅智能体的Role做限制,但是不是所有的Role都适合用来做订阅智能体,比如MetaGPT软件公司中的几个角色,例如产品经理、架构师、工程师等,因为当给这些Role一个需求输入时,它们的产出往往是类似的,并没有定时执行然后发送给我们能的必要。所以从应用的角度出发,订阅智能体的输出应该具有实时性,相同的一个需求描述输入,输出的内容一般是会随着时间的变化而不同,例如新闻资讯、技术前沿进展、热门的开源项目等。
所以,接下来我们本文档通过一个OSS(Open Source Software)订阅智能体实现示例教大家如何使用MetaGPT实现订阅智能体
教程信息
前置准备
为了让大家在实操过程中有良好体验,在正式进入到本章节的实操环节之前,我们准备了以下的前置知识检查清单,这些都是在接下来实操时会用到的,如果以下清单所列内容都很熟悉,直接跳过即可;如果有不太清楚的点,可以根据建议先补齐一下前置知识
- 普通智能体的开发:参考前面的教程
- 网络爬虫
- 基础的概念:
HTML:了解 HTML 的基本结构、标签和常见元素
CSS:了解 CSS 在 HTML 中的作用
- 工具:使用浏览器开发者模式能定位网页元素
- Python 工具
aiohttp:熟悉 aiohttp 库的基本用法,会用aiohttp发起网络请求
beautifulsoup:了解HTML解析库 BeautifulSoup,掌握如何使用它从HTML中提取信息
- 基础的概念:
- MetaGPT 订阅模块
Role、Trigger、Callback的概念
Trigger是个异步生成器,参考 https://peps.python.org/pep-0525/,知道如何实现即可
如果对爬虫不了解也不要紧,不要你精通爬虫,有基本了解即可,我们可以让ChatGPT帮忙生成爬虫代码
另外教程涉中需要访问到一些国外的网站,可能会遇到网络问题,因为 aiohttp 默认不走系统代理,所以需要做下代理配置。MetaGPT中已经提供了GLOBAL_PROXY参数用来表示全局代理配置,教程中遇到使用aiohttp进行请求的地方,都会将代理设置为GLOBAL_PROXY的值,所以可以通过在config/key.yaml配置文件中,添加自己代理服务器的配置,以解决网络问题:
GLOBAL_PROXY: http://127.0.0.1:8118 # 改成自己的代理服务器地址
最后,运行示例章节提供了完整的代码,如果想先看下整体的运行效果,可以运行示例的main.py文件
教程目标
通过本教程你可以:
- 学习 MetaGPT 订阅模块的使用
- 实现一个属于自己的订阅智能体
OSS订阅智能体实现
订阅智能体的实现主要有3个要素,分别是Role、Trigger、Callback,即智能体本身、触发器、数据回调。我们先拆解一下这个工作:
- 实现一个 OSSWatcher 的 Role:OSS 即 Open source software,我们对OSS 智能体定位是,帮我们关注并分析热门的开源项目,当有相关信息时将信息推送给我们,这里需要确定让 OSS 从哪个网页获取信息
- 触发Trigger:指这个OSSWatcher角色运行的触发条件,可以是定时触发或者是某个网站有更新时触发
- 结果Callback:处理OSSWatcher角色运行生成的信息,我们可以将数据发送到微信或者discord
接下来,我们一个一个地进行实现
OSSWatcher Role实现
基本分析
实现OSSWatcher的Role前,需要先确定我们要 OSSWatcher 做哪些事情,即需要实现哪些 Action,要分析热门开源项目,需要先获取热门开源项目信息,所以OSSWatcher可以拆分出两个Action,爬取热门开源项目和分析热门开源项目。
我们先确定从哪个网页获取信息,说到热门开源项目,我们首先想到的就是GitHub Trending,Github Trending是Github主要板块子页面之一,主要展示指定时间段内Github上最受关注、热度上升的最快的资源库和开发者。它实际上是一个Github的一个资源库和开发者「热搜榜」,资源库按照时间段(每天、每周、每月)内获得的星星数量、fork数等指标排行。我们先打开 Github Trending 的网页,观察网页内容,以下是一些基本信息:
- 访问链接:https://github.com/trending
- 有筛选条件,主要有
- spoken language:en/zh/...
- language:html/javascript/python/go/java/...
- since:daily/weekly/monthly
这是个静态网页,要爬取非常简单,如果有需要还可以根据条件进行筛选。网页爬取后,就可以对网页内容进行分析,例如以下的分析角度
- 编程语言趋势:观察Trending列表中使用的编程语言,了解当前哪些编程语言在开发者社区中更受欢迎
- 项目类型和用途:分析Trending列表中的项目,看看它们是属于哪些类别,以及它们的具体用途是什么
- 社区活跃度:查看项目的星标数量、贡献者数量
- 新兴技术和工具:注意新项目和涌现的技术,以便了解当前的技术趋势
以上是一些比较通用的角度,我们也可以根据自己的偏好进行分析,例如,主要关注AI领域的一些热门项目。基于以上,我们要做的事情就是,抓取Github Trending网页的信息,然后让LLM根据我们关注的角度进行分析,那么我们的OSSWatcher角色就完成了
GitHub Trending爬取
我们先来完成网页爬取的功能,我们教程直接爬取当天不分国家语言和编程语言的热门仓库进行分析,如果有特殊要求,爬取加上筛选条件条件后网页即可。我们先打开 https://github.com/trending 网页,观察网页内容,找到我们需要的内容对应的html元素,

如果熟悉爬虫的就可以直接写爬取和解析脚本了,如果不熟悉的也没关系,我们可以用ChatGPT辅助开发:
首先我们将图片所示的html复制出来,保存到github-trending-raw.html,格式化后发现内容非常多,大概600多k,还有一些svg源码,因为一般用CSS足以定位html里的元素,所以我们可以对html内容进行瘦身,可以使用以下的脚本:
from bs4 import BeautifulSoup
with open("github-trending-raw.html") as f:
html = f.read()
soup = BeautifulSoup(html, "html.parser")
for i in soup.find_all(True):
for name in list(i.attrs):
if i[name] and name not in ["class"]:
del i[name]
for i in soup.find_all(["svg", "img", "video", "audio"]):
i.decompose()
with open("github-trending-slim.html", "w") as f:
f.write(str(soup))
经过以上的脚本处理之后,大概还有100多k。对于爬虫来说,重要的是Html的结构,处理后的Html文件其实有大量的信息是重复的,如果我们要让GPT协助我们写爬虫脚本,只需要截取部分信息就可以了,榜单上有20个repo,我们只需要保留前两个
删减前:

删减后

此时大小仅12k,这时候我们就可以用ChatGPT帮我们写爬取分析Github Trending的代码了,可以参考以下的对话:
https://chat.openai.com/share/6c8046d3-e363-40bd-9412-8d859e7b3854
最初给出的代码有报错,以及输出的Language为空,通过两次的对话让ChatGPT进行修复,最终得到以下代码:
import aiohttp
import asyncio
from bs4 import BeautifulSoup
async def fetch_html(url):
async with aiohttp.ClientSession() as session:
async with session.get(url) as response:
return await response.text()
async def parse_github_trending(html):
soup = BeautifulSoup(html, 'html.parser')
repositories = []
for article in soup.select('article.Box-row'):
repo_info = {}
repo_info['name'] = article.select_one('h2 a').text.strip()
repo_info['url'] = article.select_one('h2 a')['href'].strip()
# Description
description_element = article.select_one('p')
repo_info['description'] = description_element.text.strip() if description_element else None
# Language
language_element = article.select_one('span[itemprop="programmingLanguage"]')
repo_info['language'] = language_element.text.strip() if language_element else None
# Stars and Forks
stars_element = article.select('a.Link--muted')[0]
forks_element = article.select('a.Link--muted')[1]
repo_info['stars'] = stars_element.text.strip()
repo_info['forks'] = forks_element.text.strip()
# Today's Stars
today_stars_element = article.select_one('span.d-inline-block.float-sm-right')
repo_info['today_stars'] = today_stars_element.text.strip() if today_stars_element else None
repositories.append(repo_info)
return repositories
async def main():
url = 'https://github.com/trending'
html = await fetch_html(url)
repositories = await parse_github_trending(html)
for repo in repositories:
print(f"Name: {repo['name']}")
print(f"URL: https://github.com{repo['url']}")
print(f"Description: {repo['description']}")
print(f"Language: {repo['language']}")
print(f"Stars: {repo['stars']}")
print(f"Forks: {repo['forks']}")
print(f"Today's Stars: {repo['today_stars']}")
print()
稍微修改一下,把它作为一个Action类
- 导入
from metagpt.actions.action import Action
from metagpt.config import CONFIG
- 参考第三章1.2.2设计 action的异步run方法
- 创建 aiohttp.ClientSession 对象: 使用
async with语句创建 aiohttp.ClientSession 对象,用于发送 HTTP 请求。
- 发送 GET 请求: 使用
client.get()方法发送 GET 请求,并指定要访问的 URL。
- 设置代理: 通过
proxy=CONFIG.global_proxy参数设置全局代理服务器。
- 检查响应状态: 使用
response.raise_for_status()方法检查响应状态,如果状态码不为 200,则会抛出异常。
- 读取响应内容: 使用
await response.text()方法读取响应内容并将其存储在html变量中。
- 返回 HTML 内容: 将获取到的 HTML 内容返回给调用者。
- 创建 aiohttp.ClientSession 对象: 使用
async def run(self, url: str = "https://github.com/trending"):
async with aiohttp.ClientSession() as client:
async with client.get(url, proxy=CONFIG.global_proxy) as response:
response.raise_for_status()
html = await response.text()
- 在方法中将先前的parse_github_trending(html)方法搬运到action中用repositories做返回值
完整代码如下:
import aiohttp
from bs4 import BeautifulSoup
from metagpt.actions.action import Action
from metagpt.config import CONFIG
class CrawlOSSTrending(Action):
async def run(self, url: str = "https://github.com/trending"):
async with aiohttp.ClientSession() as client:
async with client.get(url, proxy=CONFIG.global_proxy) as response:
response.raise_for_status()
html = await response.text()
soup = BeautifulSoup(html, 'html.parser')
repositories = []
for article in soup.select('article.Box-row'):
repo_info = {}
repo_info['name'] = article.select_one('h2 a').text.strip().replace("\n", "").replace(" ", "")
repo_info['url'] = "https://github.com" + article.select_one('h2 a')['href'].strip()
# Description
description_element = article.select_one('p')
repo_info['description'] = description_element.text.strip() if description_element else None
# Language
language_element = article.select_one('span[itemprop="programmingLanguage"]')
repo_info['language'] = language_element.text.strip() if language_element else None
# Stars and Forks
stars_element = article.select('a.Link--muted')[0]
forks_element = article.select('a.Link--muted')[1]
repo_info['stars'] = stars_element.text.strip()
repo_info['forks'] = forks_element.text.strip()
# Today's Stars
today_stars_element = article.select_one('span.d-inline-block.float-sm-right')
repo_info['today_stars'] = today_stars_element.text.strip() if today_stars_element else None
repositories.append(repo_info)
return repositories
GitHub Trending总结
网页爬取的Action实现后,我们就可以让LLM基于爬取的网页内容进行分析了,这个Action实现比较简单,主要是写提示词,在提示词中我们可以要求LLM从几个角度进行分析,并按照一定的格式进行输出,例如
- 今天榜单的整体趋势,例如哪几个编程语言比较热门、最热门的项目是哪些、主要集中在哪些领域
- 榜单的仓库分类
- 推荐进一步关注哪些仓库,推荐原因是什么
from typing import Any
from metagpt.actions.action import Action
TRENDING_ANALYSIS_PROMPT = """# Requirements
You are a GitHub Trending Analyst, aiming to provide users with insightful and personalized recommendations based on the latest
GitHub Trends. Based on the context, fill in the following missing information, generate engaging and informative titles,
ensuring users discover repositories aligned with their interests.
# The title about Today's GitHub Trending
## Today's Trends: Uncover the Hottest GitHub Projects Today! Explore the trending programming languages and discover key domains capturing developers' attention. From ** to **, witness the top projects like never before.
## The Trends Categories: Dive into Today's GitHub Trending Domains! Explore featured projects in domains such as ** and **. Get a quick overview of each project, including programming languages, stars, and more.
## Highlights of the List: Spotlight noteworthy projects on GitHub Trending, including new tools, innovative projects, and rapidly gaining popularity, focusing on delivering distinctive and attention-grabbing content for users.
---
# Format Example
```
# [Title]
## Today's Trends
Today, ** and ** continue to dominate as the most popular programming languages. Key areas of interest include **, ** and **.
The top popular projects are Project1 and Project2.
## The Trends Categories
1. Generative AI
- [Project1](https://github/xx/project1): [detail of the project, such as star total and today, language, ...]
- [Project2](https://github/xx/project2): ...
...
## Highlights of the List
1. [Project1](https://github/xx/project1): [provide specific reasons why this project is recommended].
...
```
---
# Github Trending
{trending}
"""
class AnalysisOSSTrending(Action):
async def run(
self,
trending: Any
):
return await self._aask(TRENDING_ANALYSIS_PROMPT.format(trending=trending))
OSSWatcher Role实现
以上Action都实现了,把它们都写到metagpt/actions/oss_trending.py文件中,然后新建文件metagpt/roles/oss_watcher.py,就可以写Role的代码了:
from metagpt.actions.oss_trending import CrawlOSSTrending, AnalysisOSSTrending
from metagpt.roles import Role
class OssWatcher(Role):
def __init__(
self,
name="Codey",
profile="OssWatcher",
goal="Generate an insightful GitHub Trending analysis report.",
constraints="Only analyze based on the provided GitHub Trending data.",
):
super().__init__(name, profile, goal, constraints)
self.set_actions([CrawlOSSTrending, AnalysisOSSTrending])
self._set_react_mode(react_mode="by_order")
async def _act(self) -> Message:
logger.info(f"{self._setting}: ready to {self.rc.todo}")
# By choosing the Action by order under the hood
# todo will be first SimpleWriteCode() then SimpleRunCode()
todo = self.rc.todo
msg = self.get_memories(k=1)[0] # find the most k recent messages
result = await todo.run(msg.content)
msg = Message(content=str(result), role=self.profile, cause_by=type(todo))
self.rc.memory.add(msg)
return msg
Trigger实现
Trigger即触发器,代表了OSSWatcher角色的执行时机,最简单的触发方式即定时触发。Github Trending不是实时更新的,参考https://github.com/orgs/community/discussions/64295,大约是在10:00 AM UTC,实测更新时间不是很准时,所以我们可以一天触发一次,选取一个比较适合自己的推送时间即可,比如每天早上9点
以下提供一个定时Trigger的实现,要达到定时的目的,我们可以直接使用asyncio.sleep,例如:
import asyncio
import time
from datetime import datetime, timedelta
from metagpt.schema import Message
from pydantic import BaseModel, Field
class OssInfo(BaseModel):
url: str
timestamp: float = Field(default_factory=time.time)
async def oss_trigger(hour: int, minute: int, second: int = 0, url: str = "https://github.com/trending"):
while True:
now = datetime.now()
next_time = datetime(now.year, now.month, now.day, hour, minute, second)
if next_time < now:
next_time = next_time + timedelta(1)
wait = next_time - now
print(wait.total_seconds())
await asyncio.sleep(wait.total_seconds())
yield Message(url, OssInfo(url=url))
yield 语句被用于异步函数"oss_trigger"中,用于生成消息。每当调用这个异步函数时,它会在指定的时间间隔内生成一个消息,并在下一次调用时继续执行。此处我们预定义了OssInfo的结构,加入了时间戳的信息,并将其实例作为trigger生成的Message的instruct_content属性,作用是在早期的版本中,角色在接收Message会有一个去重操作,如果我们每次生成的Message只有url信息,那么第2次运行时,角色将不会接收新的Message,但是加入时间戳后,trigger生成的每个Message就不再相等,角色也会接收对应的Message
上述的简单例子,可以实现简单的按天定时触发的能力,不过如果需要更精细的控制,这个函数还需要继续优化。但我们可以借助一些第三方包实现这个功能,使用crontab实现定时触发是非常常见的一个做法,而且python也有一个异步的cron工具,即aiocron,使用aiocron我们可以直接使用cron的语法制定定时任务。上面我们使用了函数的方式来实现了定时Trigger异步生成器,接下来我们结合aiocron使用类的方式,来实现定时Trigger
基于aiocron我们可以少写很多代码,功能也更加强大,可以用cron语法非常灵活地配置定时规则 如果您想指定UTC 时间 10:00 AM 触发
# 创建 GithubTrendingCronTrigger 实例,指定每天 UTC 时间 10:00 AM 触发
cron_trigger = GithubTrendingCronTrigger("0 10 * * *")
如果您想指定北京时间上午8:00来触发这个任务,您需要做两件事:
- 设置正确的 cron 表达式。
- 确保时区设置正确。
北京时间是东八区(UTC+8),所以您应该在 tz 参数中设置相应的时区。而 cron 表达式遵循特定的格式,通常是:分钟、小时、日、月、星期几。
对于每天上午8:00,cron 表达式应该是 "0 8 * * *",这表示每天的第8小时的第0分钟触发。
因此,您的 GithubTrendingCronTrigger 类的初始化代码应该类似于以下形式:
from pytz import timezone
beijing_tz = timezone('Asia/Shanghai') 获取北京时间的时区
cron_trigger = GithubTrendingCronTrigger("0 8 * * *", tz=beijing_tz)
思考1:如果需要榜单更新再推送,可以如何实现?
思考2:Crontab的定时方式可能不是很方便进行调试,有什么方便调试的方法吗?
Callback设计
基础介绍
Callback就是定义了如何处理智能体生成的信息,它本身没有过多难点,但是如果想将信息发送到我们日常使用的一些应用,可能会有一些成本。因此,本文档提供将智能体产生的数据发送到discord/微信的示例供大家参考,其中Discord是一款免费的通讯软件,让你可以与你的好友,社群以及开发者们进行语音,视频及文字聊天。目前,MetaGPT的海外社区就是在Discord上维护的,在国内,MetaGPT也有庞大的微信社区,所以本文档选取目前MetaGPT比较活跃的两个社区工具作为示例,其他工具同理
Discord
前置要求:注册账号、在discord的开发者面板添加BOT,并将BOT添加到某个服务器中,参考https://discordpy.readthedocs.io/en/stable/discord.html
使用discord发送消息的示例如下:
import asyncio
import discord
async def send_discord_msg(channel_id: int, msg: str, token: str):
intents = discord.Intents.default()
intents.message_content = True
client = discord.Client(intents=intents)
async with client:
await client.login(token)
channel = await client.fetch_channel(channel_id)
await channel.send(msg)
不过discord单条消息有大小限制,过长的内容会导致发送不成功,我们可以按章节分多条msg发送,最终实现的discord_callback函数如下:
import asyncio
import discord
from metagpt.config import CONFIG
async def discord_callback(msg: Message):
intents = discord.Intents.default()
intents.message_content = True
client = discord.Client(intents=intents, proxy=CONFIG.global_proxy)
token = os.environ["DISCORD_TOKEN"]
channel_id = int(os.environ["DISCORD_CHANNEL_ID"])
async with client:
await client.login(token)
channel = await client.fetch_channel(channel_id)
lines = []
for i in msg.content.splitlines():
if i.startswith(("# ", "## ", "### ")):
if lines:
await channel.send("\n".join(lines))
lines = []
lines.append(i)
if lines:
await channel.send("\n".join(lines))
DISCORD_TOKEN参考官方文档discord readthedocs,"Creating a Bot Account"章节的第7步:

DISCORD_CHANNEL_ID即希望Bot发送消息的频道,如下:

之前MetaGPT有尝试通过微信机器人同步不同社区群的消息,不过由于引起了过大的讨论,最终关闭了该功能,当时是使用wechaty实现的,但是使用该方式较为繁琐,而且由于我们的内容是markdown格式的,直接发送微信消息阅读体验较差,所以我们需要寻找合适的微信消息发送方式。公众号可以发送富本文消息,比较符合我们的场景,但是为了个推送的功能,开发个公众号的成本也是比较大,但是如果可以通过已有的一个公众号给我们发送消息,那实现将会非常简单。虽然微信官方没有提供类似的功能,但是已有许多的第三方公众号提供了消息推送的功能,例如server酱、wxpusher、Pushplus等,我们可以选择其中之一,例如wxpusher,它的代码是开源的,也有详细的文档,开发文档见:https://wxpusher.zjiecode.com/docs/#/
wxpusher虽然有python客户端,但是是同步的,但我们根据API文档,可以快速简单地实现一个异步的客户端:
import os
from typing import Optional
import aiohttp
class WxPusherClient:
def __init__(self, token: Optional[str] = None, base_url: str = "http://wxpusher.zjiecode.com"):
self.base_url = base_url
self.token = token or os.environ["WXPUSHER_TOKEN"]
async def send_message(
self,
content,
summary: Optional[str] = None,
content_type: int = 1,
topic_ids: Optional[list[int]] = None,
uids: Optional[list[int]] = None,
verify: bool = False,
url: Optional[str] = None,
):
payload = {
"appToken": self.token,
"content": content,
"summary": summary,
"contentType": content_type,
"topicIds": topic_ids or [],
"uids": uids or os.environ["WXPUSHER_UIDS"].split(","),
"verifyPay": verify,
"url": url,
}
url = f"{self.base_url}/api/send/message"
return await self._request("POST", url, json=payload)
async def _request(self, method, url, **kwargs):
async with aiohttp.ClientSession() as session:
async with session.request(method, url, **kwargs) as response:
response.raise_for_status()
return await response.json()
然后实现callback:
async def wxpusher_callback(msg: Message):
client = WxPusherClient()
await client.send_message(msg.content, content_type=3)
WXPUSHER_TOKEN即wxpush的APP_TOKEN,参考官方文档获取appToken

WXPUSHER_UIDS可以从应用管理页的”用户管理->用户列表“获取用户的UID,如果要发送给多个用户,可以用逗号将不同用户UID隔开

运行示例
以上基础的代码都开发完成了,接下来就是要运行了,考虑到为了能够在让上面的代码内容能够连贯,我们将它们写在一个main.py文件里,并进行回顾:
(完整代码下载:python版 |notebook版 )main.py main.ipynb
import asyncio
import os
import time
from typing import Any, AsyncGenerator, Awaitable, Callable, Optional
import aiohttp
import discord
from aiocron import crontab
from bs4 import BeautifulSoup
from pydantic import BaseModel, Field
from pytz import BaseTzInfo
from metagpt.actions.action import Action
from metagpt.config import CONFIG
from metagpt.logs import logger
from metagpt.roles import Role
from metagpt.schema import Message
# 订阅模块,可以from metagpt.subscription import SubscriptionRunner导入,这里贴上代码供参考
class SubscriptionRunner(BaseModel):
"""A simple wrapper to manage subscription tasks for different roles using asyncio.
Example:
>>> import asyncio
>>> from metagpt.subscription import SubscriptionRunner
>>> from metagpt.roles import Searcher
>>> from metagpt.schema import Message
>>> async def trigger():
... while True:
... yield Message("the latest news about OpenAI")
... await asyncio.sleep(3600 * 24)
>>> async def callback(msg: Message):
... print(msg.content)
>>> async def main():
... pb = SubscriptionRunner()
... await pb.subscribe(Searcher(), trigger(), callback)
... await pb.run()
>>> asyncio.run(main())
"""
tasks: dict[Role, asyncio.Task] = Field(default_factory=dict)
class Config:
arbitrary_types_allowed = True
async def subscribe(
self,
role: Role,
trigger: AsyncGenerator[Message, None],
callback: Callable[
[
Message,
],
Awaitable[None],
],
):
"""Subscribes a role to a trigger and sets up a callback to be called with the role's response.
Args:
role: The role to subscribe.
trigger: An asynchronous generator that yields Messages to be processed by the role.
callback: An asynchronous function to be called with the response from the role.
"""
loop = asyncio.get_running_loop()
async def _start_role():
async for msg in trigger:
resp = await role.run(msg)
await callback(resp)
self.tasks[role] = loop.create_task(_start_role(), name=f"Subscription-{role}")
async def unsubscribe(self, role: Role):
"""Unsubscribes a role from its trigger and cancels the associated task.
Args:
role: The role to unsubscribe.
"""
task = self.tasks.pop(role)
task.cancel()
async def run(self, raise_exception: bool = True):
"""Runs all subscribed tasks and handles their completion or exception.
Args:
raise_exception: _description_. Defaults to True.
Raises:
task.exception: _description_
"""
while True:
for role, task in self.tasks.items():
if task.done():
if task.exception():
if raise_exception:
raise task.exception()
logger.opt(exception=task.exception()).error(f"Task {task.get_name()} run error")
else:
logger.warning(
f"Task {task.get_name()} has completed. "
"If this is unexpected behavior, please check the trigger function."
)
self.tasks.pop(role)
break
else:
await asyncio.sleep(1)
# Actions 的实现
TRENDING_ANALYSIS_PROMPT = """# Requirements
You are a GitHub Trending Analyst, aiming to provide users with insightful and personalized recommendations based on the latest
GitHub Trends. Based on the context, fill in the following missing information, generate engaging and informative titles,
ensuring users discover repositories aligned with their interests.
# The title about Today's GitHub Trending
## Today's Trends: Uncover the Hottest GitHub Projects Today! Explore the trending programming languages and discover key domains capturing developers' attention. From ** to **, witness the top projects like never before.
## The Trends Categories: Dive into Today's GitHub Trending Domains! Explore featured projects in domains such as ** and **. Get a quick overview of each project, including programming languages, stars, and more.
## Highlights of the List: Spotlight noteworthy projects on GitHub Trending, including new tools, innovative projects, and rapidly gaining popularity, focusing on delivering distinctive and attention-grabbing content for users.
---
# Format Example
```
# [Title]
## Today's Trends
Today, ** and ** continue to dominate as the most popular programming languages. Key areas of interest include **, ** and **.
The top popular projects are Project1 and Project2.
## The Trends Categories
1. Generative AI
- [Project1](https://github/xx/project1): [detail of the project, such as star total and today, language, ...]
- [Project2](https://github/xx/project2): ...
...
## Highlights of the List
1. [Project1](https://github/xx/project1): [provide specific reasons why this project is recommended].
...
```
---
# Github Trending
{trending}
"""
class CrawlOSSTrending(Action):
async def run(self, url: str = "https://github.com/trending"):
async with aiohttp.ClientSession() as client:
async with client.get(url, proxy=CONFIG.global_proxy) as response:
response.raise_for_status()
html = await response.text()
soup = BeautifulSoup(html, 'html.parser')
repositories = []
for article in soup.select('article.Box-row'):
repo_info = {}
repo_info['name'] = article.select_one('h2 a').text.strip().replace("\n", "").replace(" ", "")
repo_info['url'] = "https://github.com" + article.select_one('h2 a')['href'].strip()
# Description
description_element = article.select_one('p')
repo_info['description'] = description_element.text.strip() if description_element else None
# Language
language_element = article.select_one('span[itemprop="programmingLanguage"]')
repo_info['language'] = language_element.text.strip() if language_element else None
# Stars and Forks
stars_element = article.select('a.Link--muted')[0]
forks_element = article.select('a.Link--muted')[1]
repo_info['stars'] = stars_element.text.strip()
repo_info['forks'] = forks_element.text.strip()
# Today's Stars
today_stars_element = article.select_one('span.d-inline-block.float-sm-right')
repo_info['today_stars'] = today_stars_element.text.strip() if today_stars_element else None
repositories.append(repo_info)
return repositories
class AnalysisOSSTrending(Action):
async def run(
self,
trending: Any
):
return await self._aask(TRENDING_ANALYSIS_PROMPT.format(trending=trending))
# Role实现
class OssWatcher(Role):
def __init__(
self,
name="Codey",
profile="OssWatcher",
goal="Generate an insightful GitHub Trending analysis report.",
constraints="Only analyze based on the provided GitHub Trending data.",
):
super().__init__(name, profile, goal, constraints)
self.set_actions([CrawlOSSTrending, AnalysisOSSTrending])
self._set_react_mode(react_mode="by_order")
async def _act(self) -> Message:
logger.info(f"{self._setting}: ready to {self.rc.todo}")
# By choosing the Action by order under the hood
# todo will be first SimpleWriteCode() then SimpleRunCode()
todo = self.rc.todo
msg = self.get_memories(k=1)[0] # find the most k recent messages
result = await todo.run(msg.content)
msg = Message(content=str(result), role=self.profile, cause_by=type(todo))
self.rc.memory.add(msg)
return msg
# Trigger
class OssInfo(BaseModel):
url: str
timestamp: float = Field(default_factory=time.time)
class GithubTrendingCronTrigger():
def __init__(self, spec: str, tz: Optional[BaseTzInfo] = None, url: str = "https://github.com/trending") -> None:
self.crontab = crontab(spec, tz=tz)
self.url = url
def __aiter__(self):
return self
async def __anext__(self):
await self.crontab.next()
return Message(self.url, OssInfo(url=self.url))
# callback
async def discord_callback(msg: Message):
intents = discord.Intents.default()
intents.message_content = True
client = discord.Client(intents=intents, proxy=CONFIG.global_proxy)
token = os.environ["DISCORD_TOKEN"]
channel_id = int(os.environ["DISCORD_CHANNEL_ID"])
async with client:
await client.login(token)
channel = await client.fetch_channel(channel_id)
lines = []
for i in msg.content.splitlines():
if i.startswith(("# ", "## ", "### ")):
if lines:
await channel.send("\n".join(lines))
lines = []
lines.append(i)
if lines:
await channel.send("\n".join(lines))
class WxPusherClient:
def __init__(self, token: Optional[str] = None, base_url: str = "http://wxpusher.zjiecode.com"):
self.base_url = base_url
self.token = token or os.environ["WXPUSHER_TOKEN"]
async def send_message(
self,
content,
summary: Optional[str] = None,
content_type: int = 1,
topic_ids: Optional[list[int]] = None,
uids: Optional[list[int]] = None,
verify: bool = False,
url: Optional[str] = None,
):
payload = {
"appToken": self.token,
"content": content,
"summary": summary,
"contentType": content_type,
"topicIds": topic_ids or [],
"uids": uids or os.environ["WXPUSHER_UIDS"].split(","),
"verifyPay": verify,
"url": url,
}
url = f"{self.base_url}/api/send/message"
return await self._request("POST", url, json=payload)
async def _request(self, method, url, **kwargs):
async with aiohttp.ClientSession() as session:
async with session.request(method, url, **kwargs) as response:
response.raise_for_status()
return await response.json()
async def wxpusher_callback(msg: Message):
client = WxPusherClient()
await client.send_message(msg.content, content_type=3)
# 运行入口,
async def main(spec: str = "0 9 * * *", discord: bool = True, wxpusher: bool = True):
callbacks = []
if discord:
callbacks.append(discord_callback)
if wxpusher:
callbacks.append(wxpusher_callback)
if not callbacks:
async def _print(msg: Message):
print(msg.content)
callbacks.append(_print)
async def callback(msg):
await asyncio.gather(*(call(msg) for call in callbacks))
runner = SubscriptionRunner()
await runner.subscribe(OssWatcher(), GithubTrendingCronTrigger(spec), callback)
await runner.run()
if __name__ == "__main__":
import fire
fire.Fire(main)
运行前,记得配置回调需要的环境变量:
export DISCORD_TOKEN=MTE3ODM0NzQ5NzA4MTU0NDg0NA.GqWXK2.xxxxxxxxxxxxxxxxxxxxxxxxxxxxxxx
export DISCORD_CHANNEL_ID=11783424143316xxxxxx
export WXPUSHER_TOKEN=AT_xxxxxxxxxxxxxxxxxxxxxx
export WXPUSHER_UIDS=UID_xxxxxxxxxxxxxxxxxxxxxxxxx
python main.py
效果如下:
- Discord

- WXPusher

第四章课程任务:
根据上面教程的介绍,你已经学会了如何针对具体场景开发一个实用的资讯收集助手;现在,你可以试着完成一个能订阅自己感兴趣的资讯的Agent:
- 根据前面你所学习的爬虫基本知识(如果你对写爬虫代码感到不熟练,使用GPT帮助你),为你的Agent自定义两个获取资讯的Action类
- Action 1:根据第四章 3.2.1和3.2.2的指引,独立实现对Github Trending(https://github.com/trending)页面的爬取,并获取每一个项目的 名称、URL链接、描述
- Action 2:独立完成对Huggingface Papers(https://huggingface.co/papers)页面的爬取,先获取到每一篇Paper的链接(提示:标题元素中的href标签),并通过链接访问标题的描述页面(例如:https://huggingface.co/papers/2312.03818),在页面中获取一篇Paper的 标题、摘要
- 参考第三章 1.4 的内容,重写有关方法,使你的Agent能自动生成总结内容的目录,然后根据二级标题进行分块,每块内容做出对应的总结,形成一篇资讯文档;
- 自定义Agent的SubscriptionRunner类,独立实现Trigger、Callback的功能,让你的Agent定时为通知渠道发送以上总结的资讯文档(尝试实现邮箱发送的功能,这是加分项)
第五章:ActionNode
为什么要采用ActionNode的数据结构
ActionNode基础知识
在MG框架0.5版本中,新增加了ActionNode类,为Agent的动作执行提供更强的能力
ActionNode可以被视为一组动作树,根据类内定义,一个动作树的父节点可以访问所有的子动作节点;也就是说,定义了一个完整的动作树之后,可以从父节点按树的结构顺序执行每一个子动作节点。因此,动作的执行也可以突破0.4版本框架中,需要在Role的_react内循环执行的限制,达到更好的CoT效果。
ActionNode仍然需要基于Action类进行构建,在定义一个ActionNode动作树之后,需要将该动作树作为参数赋予一个Action子类,在并将其输入到Role中作为其动作。在这个意义上,一个ActionNode动作树可以被视为一个内置CoT思考的Action。
同时,在ActionNode基类中,也配置了更多格式检查和格式规范工具,让CoT执行过程中,内容的传递更加结构化。这也服务于让MetaGPT框架生成更好、更长、更少Bug的代码这一目的。
如何使用 ActionNode
定义一个包含一系列ActionNode的Action,首先需要定义一个动作树的父节点和一系列子节点,将子节点与父节点建立联系;
# 定义单个子节点ActionNode
UI_DESIGN_DESC = ActionNode(
key="UI Design Desc",
expected_type=str,
instruction="place the design objective here",
example="Snake games are classic and addictive games with simple yet engaging elements. Here are the main elements"
" commonly found in snake games",
)
# 定义完所有ActionNode之后,将其存放在一个List里面
NODES = [
UI_DESIGN_DESC,
SELECTED_ELEMENTS,
HTML_LAYOUT,
CSS_STYLES,
ANYTHING_UNCLEAR,
]
# 将上述List的所有子节点传入父节点UI_DESIGN_NODE中
UI_DESIGN_NODE = ActionNode.from_children("UI_DESIGN", NODES)
之后,在Action.run方法中,调用父节点的执行方法,获取所有子节点按顺序执行之后的结果
ui_describe = await UI_DESIGN_NODE.fill(prompt)
ActionNode 支持的基础功能
ActionNode中定义了一系列强大的基础功能,可以实现丰富的效果。以下的代码均截取于ActionNode类,方便大家更加深入地了解这一个类所支持的基础功能。
ActionNode支持从一个列表中初始化所有的子动作节点,仅需调用类内定义的方法,输入一个子节点组成的List
def add_child(self, node: "ActionNode"):
"""增加子ActionNode"""
self.children[node.key] = node
def add_children(self, nodes: List["ActionNode"]):
"""批量增加子ActionNode"""
for node in nodes:
self.add_child(node)
@classmethod
def from_children(cls, key, nodes: List["ActionNode"]):
"""直接从一系列的子nodes初始化"""
obj = cls(key, str, "", "")
obj.add_children(nodes)
return obj
ActionNode.fill是其执行动作的方法,通过这个方法,实现执行传入的prompt并获取结果返回,并将结果存储在自身中
# 获取自身的context信息(保存着所有与动作执行有关的上下文)作为prompt
# 执行prompt,并获取返回,保存到自身的content中
async def simple_fill(self, schema, mode):
prompt = self.compile(context=self.context, schema=schema, mode=mode)
if schema != "raw":
mapping = self.get_mapping(mode)
class_name = f"{self.key}_AN"
# 这里获取的content是llm返回的源文本,scontent则是结构化处理的文本;
# _aask_v1 函数会检查llm返回的内容的结构,如果不符合用户期望的格式,则会调用llm重新生成内容
content, scontent = await self._aask_v1(prompt, class_name, mapping, schema=schema)
self.content = content
self.instruct_content = scontent
else:
self.content = await self.llm.aask(prompt)
self.instruct_content = None
return self
# 根据执行模式的输入,选择只执行当前节点的simple_fill或者执行所有子节点的simple_fill
async def fill(self, context, llm, schema="json", mode="auto", strgy="simple"):
self.set_llm(llm)
self.set_context(context)
if self.schema:
schema = self.schema
if strgy == "simple":
return await self.simple_fill(schema=schema, mode=mode)
elif strgy == "complex":
# 这里隐式假设了拥有children
tmp = {}
for _, i in self.children.items():
child = await i.simple_fill(schema=schema, mode=mode)
tmp.update(child.instruct_content.dict())
cls = self.create_children_class()
self.instruct_content = cls(**tmp)
return self
ActionNode执行动作的基础是以下函数,向llm发送消息获取返回内容,同时对特定的格式需要做特定prompt输入和格式约束。
@retry(
wait=wait_random_exponential(min=1, max=20),
stop=stop_after_attempt(6),
after=general_after_log(logger),
)
async def _aask_v1(
self,
prompt: str,
output_class_name: str,
output_data_mapping: dict,
system_msgs: Optional[list[str]] = None,
schema="markdown", # compatible to original format
) -> (str, BaseModel):
"""Use ActionOutput to wrap the output of aask"""
content = await self.llm.aask(prompt, system_msgs)
logger.debug(f"llm raw output:\n{content}")
output_class = self.create_model_class(output_class_name, output_data_mapping)
if schema == "json":
parsed_data = llm_output_postprecess(output=content, schema=output_class.schema(), req_key=f"[/{TAG}]")
else: # using markdown parser
parsed_data = OutputParser.parse_data_with_mapping(content, output_data_mapping)
logger.debug(f"parsed_data:\n{parsed_data}")
instruct_content = output_class(**parsed_data)
return content, instruct_content
快速掌握ActionNode的用法:打印斐波那契数列
上一章节我们已经学会了ActionNode支持的基础功能,但是,想要让ActionNode实例实现更多的功能,还需要使用一个Action类来执行ActionNode。在这个章节中,我将带领大家,通过一个简单的小训练:打印前10个斐波那契数列的数字,来掌握ActionNode的基本用法。
需求分析
斐波那契数列是一个数列,每个数都是前两个数的和,通常以0和1开始。更多关于斐波那契数列的知识可以查看:baike.baidu.com
在数学上,斐波那契数列被定义为:
F(0) = 0, F(1) = 1
F(n) = F(n-1) + F(n-2) for n > 1
很明显,LLM了解斐波那契数列是什么东西,通过简单的对话也能快速满足我们的需求。但在一些特殊的情况下,LLM通过简单对话返回的字符串数据无法满足我们的要求。在此之上,我提出了更高的要求:LLM要能以特定的可解析的格式来返回斐波那契数列,并通过格式解析实现逐个打印数字的效果。
在这里,我们需要利用ActionNode来固定返回的格式,同时,我们也复习一下,实现技术文档助手中,我们学会的一些技巧,来实现逐个打印的效果。

返回特定格式的斐波那契数列
根据需求分析,我们需要返回特定格式的斐波那契数列前10个数字,这里我们有两个动作需要执行:
- 思考斐波那契数列前10个数字是什么;
- 将思考得到的前10个数字转化为特定格式;
我们可以使用两个ActionNode,形成一个简单的CoT来执行上述的动作。
首先,我们定义好两个ActionNode,可以实现上述的功能。
# 将思考斐波那契数列的10个数字作为prompt输入,在这里我们将“思考需要生成的数字列表”作为命令(instruction)写入
# 将期望返回格式(expected_type)设置为str,无需设置例子(example)
SIMPLE_THINK_NODE = ActionNode(
key="Simple Think Node",
expected_type=str,
instruction="""
Think about what list of numbers you need to generate
想一想您需要生成哪些数字列表
""",
example=""
)
# 在这里通过命令(instruction)来规定需要生成的数字列表格式,提供例子(example)来帮助LLM理解
SIMPLE_CHECK_NODE = ActionNode(
key="Simple CHECK Node",
expected_type=str,
instruction="""
Please provide the number list for me, strictly following the following requirements:
1. Answer strictly in the list format like [1,2,3,4]
2. Do not have extra spaces or line breaks.
Return the list here:
请严格按照以下要求为我提供号码清单:
1. 严格按照 [1,2,3,4] 这样的列表格式作答
2. 不要有额外的空格或换行。
在此返回列表:
""",
example="[1,2,3,4]"
"[4,5,6]",
)
设置好ActionNode之后,我们需要为这两个动作节点设置一个父节点。
为什么需要设置父节点?还记得基础功能里面的ActionNode.fill方法吗,当我们输入complex参数时,这个方法会按顺序执行每一个子节点,并将上一个子节点返回的内容作为下一个子节点的prompt。为了将两个动作节点串联起来,形成一个简单的CoT效果,我们需要设置一个父节点。
我们需要编写一个ActionNode的子类,通过修改其中部分方法,来达到更加稳定的效果。
class THINK_NODES(ActionNode):
def __init__(self, name="Think Nodes", expected_type=str, instruction="", example=""):
super().__init__(key=name, expected_type=str, instruction=instruction, example=example)
self.add_children([SIMPLE_THINK_NODE, SIMPLE_CHECK_NODE]) # 初始化过程,将上面实现的两个子节点加入作为THINK_NODES类的子节点
async def fill(self, context, llm, schema="raw", mode="auto", strgy="complex"):
self.set_llm(llm)
self.set_context(context)
if self.schema:
schema = self.schema
if strgy == "simple":
return await self.simple_fill(schema=schema, mode=mode)
elif strgy == "complex":
# 这里隐式假设了拥有children
child_context = context # 输入context作为第一个子节点的context
for _, i in self.children.items():
i.set_context(child_context) # 为子节点设置context
child = await i.simple_fill(schema=schema, mode=mode)
child_context = child.content # 将返回内容(child.content)作为下一个子节点的context
self.content = child_context # 最后一个子节点返回的内容设置为父节点返回内容(self.content)
return self
通过重写__init__方法,让动作初始化时可以将动作的ActionNode节点也一并初始化,并赋值给self.node。
def __init__(self, name="Think Nodes", expected_type=str, instruction="", example=""):
super().__init__(key=name, expected_type=str, instruction=instruction, example=example)
self.add_children([SIMPLE_THINK_NODE, SIMPLE_CHECK_NODE]) # 初始化过程,将上面实现的两个子节点加入作为THINK_NODES类的子节点
我们通过重写fill方法,实现ActionNode父节点下面各个子节点之间信息传递流畅,通过将上一个子节点的输出作为下一个子节点的输入,并将最后一个子节点的输出作为该Action的输出,来实现一个简单的CoT。
async def fill(self, context, llm, schema="raw", mode="auto", strgy="complex"):
self.set_llm(llm)
self.set_context(context)
if self.schema:
schema = self.schema
if strgy == "simple":
return await self.simple_fill(schema=schema, mode=mode)
elif strgy == "complex":
# 这里隐式假设了拥有children
child_context = context # 输入context作为第一个子节点的context
for _, i in self.children.items():
i.set_context(child_context) # 为子节点设置context
child = await i.simple_fill(schema=schema, mode=mode)
child_context = child.content # 将返回内容(child.content)作为下一个子节点的context
self.content = child_context # 最后一个子节点返回的内容设置为父节点返回内容(self.content)
return self
设计一个新的Action子类来承载上面的ActionNode。
class ThinkAction(Action):
"""
Action that think
"""
def __init__(self, name="ThinkAction", context=None, llm=None):
super().__init__()
self.node = THINK_NODES() # 初始化Action时,初始化一个THINK_NODE实例并赋值给self.node
async def run(self, instruction) -> list:
PROMPT = """
You are now a number list generator, follow the instruction {instruction} and
generate a number list to be printed please.
您现在是数字列表生成器,请按照指令 {instruction} 生成数字列表并打印出来。
生成一个数字列表并打印出来。
"""
prompt = PROMPT.format(instruction=instruction)
rsp_node = await self.node.fill(context=prompt, llm=self.llm, schema="raw", strgy="complex") # 运行子节点,获取返回(返回格式为ActionNode)(注意设置 schema="raw" )
rsp = rsp_node.content # 获取返回的文本内容
rsp_match = self.find_in_brackets(rsp) # 按列表格式解析返回的文本内容,定位“[”与“]”之间的内容
try:
rsp_list = list(map(int, rsp_match[0].split(','))) # 按列表格式解析返回的文本内容,按“,”对内容进行分割,并形成一个python语法中的列表
return rsp_list
except:
return []
@staticmethod
def find_in_brackets(s):
pattern = r'\[(.*?)\]'
match = re.findall(pattern, s)
return match
在ThinkAction中,初始化这个动作时,我们可以一并初始化THINK_NODES的实例,并且赋值到self.node参数上面。
def __init__(self, name="ThinkAction", context=None, llm=None):
super().__init__()
self.node = THINK_NODES() # 初始化Action时,初始化一个THINK_NODE实例并赋值给self.node
run方法中,我们先通过设计一个prompt,告诉llm它需要生成数字列表,然后使用self.node.fill方法,将设计好的prompt输入,获取到执行完两个 ActionNode 之后输出的内容。需要注意的是,fill方法返回的其实是一个ActionNode实例,因此我们需要选取ActionNode.content,才能得到我们想要的文本内容
PROMPT = """
You are now a number list generator, follow the instruction {instruction} and
generate a number list to be printed please.
您现在是数字列表生成器,请按照指令 {instruction} 生成数字列表并打印出来。
生成一个数字列表并打印出来。
"""
prompt = PROMPT.format(instruction=instruction)
rsp_node = await self.node.fill(context=prompt, llm=self.llm, schema="raw", strgy="complex") # 运行子节点,获取返回(返回格式为ActionNode)(注意设置 schema="raw" )
rsp = rsp_node.content # 获取返回的文本内容
接着,再经过文本分割函数对获取到的文本进行分割,形成一个数字列表并返回。这里不再赘述,有兴趣的同学可以参考上面的完整代码,上网查询(或者询问GPT)学习相关知识。
SimplePrint 动作和 Printer 角色的实现
我们需要编写一个普通的Action,实现简单的打印数字的效果。
class SimplePrint(Action):
"""
Action that print the num inputted
"""
input_num = 0
def __init__(self, name="SimplePrint", input_num:int=0):
super().__init__()
self.input_num = input_num
async def run(self, **kwargs):
print(str(self.input_num) + "\n") # 打印输入数字
return 0
我们实现了所有Action和ActionNode的编写,接下来我们可以编写一个Role来执行上述的动作。
我们需要在执行ThinkAction时,根据返回的列表添加SimplePrint动作。
class Printer(Role):
def __init__(self, name="Jerry", profile="Printer", goal="Print the number", constraints=""):
super().__init__()
self.set_actions([ThinkAction])
async def _think(self) -> None:
"""Determine the action"""
if self.rc.todo is None:
self._setstate(0)
return
if self.rc.state + 1 < len(self.states):
self._setstate(self.rc.state + 1)
else:
self.rc.todo = None
async def _react(self) -> Message:
""""""
while True:
await self._think()
if self.rc.todo is None:
break
msg = await self._act()
return msg
async def _prepare_print(self, num_list:list) -> Message:
"""Add actions"""
actions = list()
for num in num_list:
actions.append(SimplePrint(input_num=num)) # 根据返回的列表,设置一系列的SimplePrint
self.set_actions(actions) # 初始化动作
self.rc.todo = None
return Message(content=str(num_list))
async def _act(self) -> Message:
"""Action"""
todo = self.rc.todo
if type(todo) is ThinkAction :
msg = self.rc.memory.get(k=1)[0]
self.goal = msg.content
resp = await todo.run(instruction=self.goal)
return await self._prepare_print(resp) # 执行完ThinkAction后,根据返回的列表,设置SimplePrint
resp = await todo.run()
return Message(content=resp, role=self.profile)
在这里 Printer 类中,我们修改了 think、react 和 act 模块,新增加了一个 _prepare_print 方法
_prepare_print 方法对一个输入的数字列表进行处理,将列表中的每一个数字都初始化一个SimplePrint类,并在最后输入给 Printer 类作为新的执行动作。这里对应的是,我们在 ThinkAction中获得输出的数字列表之后,对所有动作初始化 SimplePrint 动作。
async def _prepare_print(self, num_list:list) -> Message:
"""Add actions"""
actions = list()
for num in num_list:
actions.append(SimplePrint(input_num=num)) # 根据返回的列表,设置一系列的SimplePrint
self.set_actions(actions) # 初始化动作
self.rc.todo = None
return Message(content=str(num_list))
修改的_act方法则做了一次判断,在ThinkAction执行完之后,立刻执行_prepare_print 方法,获得新的动作。
async def _act(self) -> Message:
"""Action"""
todo = self.rc.todo
if type(todo) is ThinkAction :
msg = self.rc.memory.get(k=1)[0]
self.goal = msg.content
resp = await todo.run(instruction=self.goal)
return await self._prepare_print(resp) # 执行完ThinkAction后,根据返回的列表,设置SimplePrint
resp = await todo.run()
return Message(content=resp, role=self.profile)
至此,Printer类便能完整执行从思考到打印斐波那契数列的一系列动作。
完整代码
import asyncio
import re
from metagpt.actions.action import Action, ActionNode
from metagpt.logs import logger
from metagpt.roles import Role
from metagpt.schema import Message
# 将思考斐波那契数列的10个数字作为prompt输入,在这里我们将“思考需要生成的数字列表”作为命令(instruction)写入
# 将期望返回格式(expected_type)设置为str,无需设置例子(example)
SIMPLE_THINK_NODE = ActionNode(
key="Simple Think Node",
expected_type=str,
instruction="""
Think about what list of numbers you need to generate
""",
example=""
)
# 在这里通过命令(instruction)来规定需要生成的数字列表格式,提供例子(example)来帮助LLM理解
SIMPLE_CHECK_NODE = ActionNode(
key="Simple CHECK Node",
expected_type=str,
instruction="""
Please provide the number list for me, strictly following the following requirements:
1. Answer strictly in the list format like [1,2,3,4]
2. Do not have extra spaces or line breaks.
Return the list here:
""",
example="[1,2,3,4]"
"[4,5,6]",
)
class THINK_NODES(ActionNode):
def __init__(self, name="Think Nodes", expected_type=str, instruction="", example=""):
super().__init__()
self.add_children([SIMPLE_THINK_NODE, SIMPLE_CHECK_NODE]) # 初始化过程,将上面实现的两个子节点加入作为THINK_NODES类的子节点
async def fill(self, context, llm, schema="raw", mode="auto", strgy="complex"):
self.set_llm(llm)
self.set_context(context)
if self.schema:
schema = self.schema
if strgy == "simple":
return await self.simple_fill(schema=schema, mode=mode)
elif strgy == "complex":
# 这里隐式假设了拥有children
child_context = context # 输入context作为第一个子节点的context
for _, i in self.children.items():
i.set_context(child_context) # 为子节点设置context
child = await i.simple_fill(schema=schema, mode=mode)
child_context = child.content # 将返回内容(child.content)作为下一个子节点的context
self.content = child_context # 最后一个子节点返回的内容设置为父节点返回内容(self.content)
return self
class SimplePrint(Action):
"""
Action that print the num inputted
"""
input_num = 0
def __init__(self, name="SimplePrint", input_num:int=0):
super().__init__()
self.input_num = input_num
async def run(self, **kwargs):
print(str(self.input_num) + "\n")
return 0
class ThinkAction(Action):
"""
Action that think
"""
def __init__(self, name="ThinkAction", context=None, llm=None):
super().__init__()
self.node = THINK_NODES() # 初始化Action时,初始化一个THINK_NODE实例并赋值给self.node
async def run(self, instruction) -> list:
PROMPT = """
You are now a number list generator, follow the instruction {instruction} and
generate a number list to be printed please.
"""
prompt = PROMPT.format(instruction=instruction)
rsp_node = await self.node.fill(context=prompt, llm=self.llm, schema="raw",
strgy="complex") # 运行子节点,获取返回(返回格式为ActionNode)(注意设置 schema="raw" )
rsp = rsp_node.content # 获取返回的文本内容
rsp_match = self.find_in_brackets(rsp) # 按列表格式解析返回的文本内容,定位“[”与“]”之间的内容
try:
rsp_list = list(map(int, rsp_match[0].split(','))) # 按列表格式解析返回的文本内容,按“,”对内容进行分割,并形成一个python语法中的列表
return rsp_list
except:
return []
@staticmethod
def find_in_brackets(s):
pattern = r'\[(.*?)\]'
match = re.findall(pattern, s)
return match
class Printer(Role):
def __init__(self, name="Jerry", profile="Printer", goal="Print the number", constraints=""):
super().__init__()
self.set_actions([ThinkAction])
# self.num_list = list()
async def _think(self) -> None:
"""Determine the action"""
# logger.info(self.rc.state)
if self.rc.todo is None:
self._setstate(0)
return
if self.rc.state + 1 < len(self.states):
self._setstate(self.rc.state + 1)
else:
self.rc.todo = None
async def _prepare_print(self, num_list:list) -> Message:
"""Add actions"""
actions = list()
for num in num_list:
actions.append(SimplePrint(input_num=num))
self.set_actions(actions)
self.rc.todo = None
return Message(content=str(num_list))
async def _act(self) -> Message:
"""Action"""
todo = self.rc.todo
if type(todo) is ThinkAction :
msg = self.rc.memory.get(k=1)[0]
self.goal = msg.content
resp = await todo.run(instruction=self.goal)
# logger.info(resp)
return await self._prepare_print(resp)
resp = await todo.run()
# logger.info(resp)
return Message(content=resp, role=self.profile)
async def _react(self) -> Message:
""""""
while True:
await self._think()
if self.rc.todo is None:
break
msg = await self._act()
return msg
async def main():
msg = "Provide the first 10 numbers of the Fibonacci series"
role = Printer()
logger.info(msg)
result = await role.run(msg)
logger.info(result)
if __name__ == '__main__':
asyncio.run(main())
使用ActionNode实现一个Agent:技术文档助手
我们计划利用最新的特性重写前面教程中的技术文档助手。
在这里,需求与前面的教程差不多,我们先通过 LLM 大模型生成教程的目录,再对目录按照二级标题进行分块,对于每块目录按照标题生成详细内容,最后再将标题和内容进行拼接,解决 LLM 大模型长文本的限制问题。但我们可以利用ActionNode的能力,让详细内容的生成更加结构化。
单ActionNode例子:重写WriteDirectory方法
我们先从WriteDirectory方法开始,尝试利用ActionNode进行方法的重写;
首先我们需要实例化一个ActionNode,设置好相应的参数;
# 命令文本
DIRECTORY_STRUCTION = """
You are now a seasoned technical professional in the field of the internet.
We need you to write a technical tutorial".
您现在是互联网领域的经验丰富的技术专业人员。
我们需要您撰写一个技术教程。
"""
# 实例化一个ActionNode,输入对应的参数
DIRECTORY_WRITE = ActionNode(
# ActionNode的名称
key="Directory Write",
# 期望输出的格式
expected_type=str,
# 命令文本
instruction=DIRECTORY_STRUCTION,
# 例子输入,在这里我们可以留空
example="",
)
由于这里我们只需要使用一个ActionNode,我们可以直接在WriteDirectory.run方法中直接使用上述的ActionNode
class WriteDirectory(Action):
"""Action class for writing tutorial directories.
Args:
name: The name of the action.
language: The language to output, default is "Chinese".
用于编写教程目录的动作类。
参数:
name:动作的名称。
language:输出的语言,默认为"Chinese"。
"""
language: str = "Chinese"
def __init__(self, name: str = "", language: str = "Chinese", *args, **kwargs):
super().__init__()
self.language = language
async def run(self, topic: str, *args, **kwargs) -> Dict:
"""Execute the action to generate a tutorial directory according to the topic.
Args:
topic: The tutorial topic.
Returns:
the tutorial directory information, including {"title": "xxx", "directory": [{"dir 1": ["sub dir 1", "sub dir 2"]}]}.
根据主题执行生成教程目录的操作。
参数:
topic:教程主题。
返回:
教程目录信息,包括{"title": "xxx", "directory": [{"dir 1": ["sub dir 1", "sub dir 2"]}]}.
"""
DIRECTORY_PROMPT = """
The topic of tutorial is {topic}. Please provide the specific table of contents for this tutorial, strictly following the following requirements:
1. The output must be strictly in the specified language, {language}.
2. Answer strictly in the dictionary format like {{"title": "xxx", "directory": [{{"dir 1": ["sub dir 1", "sub dir 2"]}}, {{"dir 2": ["sub dir 3", "sub dir 4"]}}]}}.
3. The directory should be as specific and sufficient as possible, with a primary and secondary directory.The secondary directory is in the array.
4. Do not have extra spaces or line breaks.
5. Each directory title has practical significance.
教程的主题是{topic}。请按照以下要求提供本教程的具体目录:
1. 输出必须严格符合指定语言,{language}。
2. 回答必须严格按照字典格式,如{{"title": "xxx", "directory": [{{"dir 1": ["sub dir 1", "sub dir 2"]}}, {{"dir 2": ["sub dir 3", "sub dir 4"]}}]}}。
3. 目录应尽可能具体和充分,包括一级和二级目录。二级目录在数组中。
4. 不要有额外的空格或换行符。
5. 每个目录标题都具有实际意义。
"""
# 我们设置好prompt,作为ActionNode的输入
prompt = DIRECTORY_PROMPT.format(topic=topic, language=self.language)
# resp = await self._aask(prompt=prompt)
# 直接调用ActionNode.fill方法,注意输入llm
# 该方法会返回self,也就是一个ActionNode对象
resp_node = await DIRECTORY_WRITE.fill(context=prompt, llm=self.llm)
# 选取ActionNode.content,获得我们期望的返回信息
resp = resp_node.content
return OutputParser.extract_struct(resp, dict)
其他的注释和解析函数不一一展开;
多ActionNode例子:重写WriteContent方法
完整代码如下
正在姗姗来迟的路上
第六章: 订阅智能体进阶
第六章代码还没有合入主分支,后续会做版本的适配,有基础的伙伴可以自行咱开后续的学习,通过这个项目可以加深对订阅智能体以及action node的工程上的用法
OSS订阅智能体的思考与优化
通过前面的学习,我们已经学会了MetaGPT订阅模块的使用,跟随教程实现了OSS订阅智能体,将Github Trending的信息由智能体总结之后,通过discord或者微信的渠道发送给了我们。如果完成了作业,那么你也独立打造了一个专属于自己的订阅智能体。接下来,让我们来回顾一下,订阅智能体的实现过程:要分别完成SubscriptionRunner运行需要的三个要素:Role、Trigger、Callback,Trigger是触发器,我们实现了一个定时触发器,Callback是回调函数,我们实现了将消息发送到discord/微信,Callback,Trigger这二者比较固定,实现后可以复用。比较特殊的是Role的实现,订阅智能体设计思路基本就是源数据获取+信息提取+总结分析,我们的OSS订阅智能体就是:aiohttp爬取Github Trending -> bs4解析html提取榜单信息 -> LLM总结分析。
通过自己写智能体的方式虽然完成了订阅智能体的功能,但是这个智能体的作用是被局限在某一特定领域的,当我们需要订阅另外一个数据源的分析结果时,我们需要手动再写一个Role。基于上面的分析,我们知道,Role并不能像Callback,Trigger这样通用,这就会让我们的订阅智能体实现起来需要较多的开发成本
那有没有什么办法让Role变得通用呢?可以有两个思路:1. 我们实现一个智能体,它可以爬取我们要求的任意网站,然后进行数据的分析,最后再总结;2. 实现一个可以写订阅智能体代码的智能体,这个智能体可以浏览我们需要爬取的网页,写爬虫和网页信息提取的代码,生成Role,甚至根据我们的订阅需求,直接完整调用SubscriptionRunner,实现我们的订阅需求
通用订阅智能体设计思路
我们来尝试分析思考与优化中提到"让Role变得通用"的两种思路如何实现。
首先是思路1,实现一个可以爬取我们要求的任意网站的智能体,首先要有一个通用的网页数据获取方式,在前面的OSS订阅智能体中,我们使用了aiohttp成功爬取了Github Trending的数据,但如果对爬虫有进一步了解的话,就知道使用这种传统的爬取方式会有一定的限制,在面对取动态页面,需要执行JavaScript代码或绕过简单的反爬措施等需求时,都需要花费更高的成本。相比之下,我们可以使用浏览器自动化的方式来爬取网页,从而让我们的网页爬取实现更加简单,python中也有很多的浏览器自动化工具,例如Selenium、Playwright,浏览器自动化是通过编程方式控制和操作浏览器的过程,即通过浏览器直接打开网页,所以正常人可以浏览的页面,基本都可以通过这个方式进行爬取。初步来看,浏览器自动化的爬取方式可以满足我们的通用爬取需求,我们可以通过aiohttp和pyplaywright的对比进一步说明这个结论:
| 特点/库 | pyplaywright | aiohttp |
| 类型 | 浏览器自动化库 | 异步HTTP请求库 |
| 使用场景 | 处理动态网页、模拟用户交互、浏览器自动化 | 高性能异步HTTP请求、爬取静态页面 |
| 安装 | pip install playwright | pip install aiohttp |
| 依赖 | Playwright 浏览器驱动(Chromium等) | 标准库及可选的异步相关库(asyncio等) |
| 学习曲线 | 相对较高,涉及浏览器自动化概念和API | 相对较低,异步编程经验有助于理解 |
| 性能 | 较慢,涉及模拟浏览器行为 | 较快,专注于处理异步HTTP请求 |
| 页面交互 | 支持,可以模拟用户在浏览器中的交互 | 不涉及页面交互,主要处理HTTP请求和响应 |
| JavaScript执行 | 支持,可以执行浏览器中的JavaScript代码 | 不执行JavaScript代码 |
| 用途示例 | 爬取动态网页、自动化测试、模拟用户交互 | 高性能的异步爬虫、API请求等 |
通过对比可以知道,aiohttp使用较简单,主打高性能场景,但是我们的订阅智能体爬取需求,并不需要太高的性能,因为一般订阅的触发时间间隔也比较长,一次运行也不需要爬取非常多数量的网页;浏览器自动化的爬取方式性能虽然较差,但是也完全能够满足我们的需求,同时又可以覆盖较多的爬虫场景,所以这边使用浏览器自动化的爬取方式是非常合适的。
根据上面的分析,我们可以有一种较为通用的爬取网页的方式,但是不幸的是,我们并不能找到一个通用的网页特定信息提取方式,比如Github Trending的数据爬取之后,在没人工和大模型的介入的前提下,我们并不能从网页中提取出今天的Github Trending列表。当然,我们也可以选择让大模型来帮我们先提取信息,但是,明显这会需要消耗很多token,因为一般情况下,网页中会有大量的与我们主题无关的信息,所以使用这种方式,很大部分的token都是浪费了的,特别地,因为订阅智能体是定时触发,那么这个成本是直线上升的。那有没有什么方式可以降低这个成本呢?有的,那就是我们的思路2——先写爬虫代码。
我们在前面的OSS订阅智能体实现过程中,让chatgpt帮助我们生成了Github Trending的爬取代码,我们发现,当我们把html内容和提取需求提供给大模型,大模型是可以写出正确的爬虫代码的,所以让大模型帮我们写爬虫代码是可行的,主要是需要解决html内容过长的问题,一是减少token消耗,二是防止上下文过长导致请求失败。
因此,通过以上两种技术实现路线分析,我们需要通过思路2来实现我们的通用订阅智能体,接下来,我们主要探讨一下思路2的实现路线。
首先,上述网页的爬取的结论仍然适用,使用浏览器自动化的方式爬取网页,然后让大模型写从html中提取用户需要的数据,把获取到网页内容提取的代码和浏览器自动化的方式爬取网页的代码进行结合,就可以得到爬取指定网页信息的Action,然后再将提取后的数据,让大模型进行处理和分析,这就得到网页数据分析的Action,将这两个Action组合,就可以得到一个特定网页的Watcher Role。当然,这里还有很多个问题没解决,例如,待爬取的网页URL、网页数据提取需求、分析需求等怎么获取,写爬虫代码时的html该如何简化,Role实现后该如何运行等,我们将在接下来一个个解决
ActionNode牛刀小试——订阅助手代码分析用户需求
我们在上述的分析中,写爬虫代码是需要先知道要爬取的网页URL、网页数据提取需求是什么,最简单的方式就是用户自己填写,但是这就让我们的入参变得复杂,而且如果要定时触发,那还得写Cron表达式。Metagpt软件公司是一句话需求就可以生产一个软件,那我们是否也可以一句话就实现订阅呢?让我们来试看看。
这个需求其实就是需要将用户的输入结构化,例如,输入"请帮我提取https://github.com/trending的今日榜单,推荐2~3个与LLM相关的仓库,并给出推荐理由,然后在晚上七点半发送给我",期望的输出是
{
"Cron Expression": "30 19 * * *",
"Crawler URL List": ["https://github.com/trending"],
"Page Content Extraction": "获取今日榜单信息",
"Crawl Post Processing": "推荐2~3个与LLM相关的仓库,并给出推荐理由",
}
相信通过前面章节的学习,这点需求已经难不住我们了,我们可以借助ActionNode来实现这个功能,将用户的自然语言订阅需求结构化,
from metagpt.actions.action_node import ActionNode
from metagpt.actions.action import Action
# 先写NODES
LANGUAGE = ActionNode(
key="Language",
expected_type=str,
instruction="Provide the language used in the project, typically matching the user's requirement language.",
example="en_us",
)
CRON_EXPRESSION = ActionNode(
key="Cron Expression",
expected_type=str,
instruction="If the user requires scheduled triggering, please provide the corresponding 5-field cron expression. "
"Otherwise, leave it blank.",
example="",
)
CRAWLER_URL_LIST = ActionNode(
key="Crawler URL List",
expected_type=list[str],
instruction="List the URLs user want to crawl. Leave it blank if not provided in the User Requirement.",
example=["https://example1.com", "https://example2.com"],
)
PAGE_CONTENT_EXTRACTION = ActionNode(
key="Page Content Extraction",
expected_type=str,
instruction="Specify the requirements and tips to extract from the crawled web pages based on User Requirement.",
example="Retrieve the titles and content of articles published today.",
)
CRAWL_POST_PROCESSING = ActionNode(
key="Crawl Post Processing",
expected_type=str,
instruction="Specify the processing to be applied to the crawled content, such as summarizing today's news.",
example="Generate a summary of today's news articles.",
)
INFORMATION_SUPPLEMENT = ActionNode(
key="Information Supplement",
expected_type=str,
instruction="If unable to obtain the Cron Expression, prompt the user to provide the time to receive subscription "
"messages. If unable to obtain the URL List Crawler, prompt the user to provide the URLs they want to crawl. Keep it "
"blank if everything is clear",
example="",
)
NODES = [
LANGUAGE,
CRON_EXPRESSION,
CRAWLER_URL_LIST,
PAGE_CONTENT_EXTRACTION,
CRAWL_POST_PROCESSING,
INFORMATION_SUPPLEMENT,
]
PARSE_SUB_REQUIREMENTS_NODE = ActionNode.from_children("ParseSubscriptionReq", NODES)
# 再写Action
PARSE_SUB_REQUIREMENT_TEMPLATE = """
### User Requirement
{requirements}
"""
SUB_ACTION_TEMPLATE = """
## Requirements
Answer the question based on the provided context {process}. If the question cannot be answered, please summarize the context.
## context
{data}"
"""
class ParseSubRequirement(Action):
async def run(self, requirements):
requirements = "\n".join(i.content for i in requirements)
context = PARSE_SUB_REQUIREMENT_TEMPLATE.format(requirements=requirements)
node = await PARSE_SUB_REQUIREMENTS_NODE.fill(context=context, llm=self.llm)
return node
试下效果
if __name__ == "__main__":
from metagpt.schema import Message
asyncio.run(ParseSubRequirement().run([Message(
"从36kr创投平台https://pitchhub.36kr.com/financing-flash 爬取所有初创企业融资的信息,获取标题,链接, 时间,总结今天的融资新闻,然后在晚上七点半送给我"
)]))
日志输出
2024-01-20 02:33:13.973 | INFO | metagpt.const:get_metagpt_package_root:32 - Package root set to /home/cheng/projects/MetaGPT-HG
2024-01-20 02:33:14.677 | INFO | metagpt.config:get_default_llm_provider_enum:90 - OpenAI API Model: gpt-3.5-turbo-1106
[CONTENT]
{
"Language": "zh_cn",
"Cron Expression": "0 30 19 * * *",
"Crawler URL List": [
"https://pitchhub.36kr.com/financing-flash"
],
"Page Content Extraction": "从36kr创投平台爬取所有初创企业融资的信息,获取标题,链接, 时间。",
"Crawl Post Processing": "总结今天的融资新闻。",
"Information Supplement": ""
}
[/CONTENT]
2024-01-20 02:33:18.339 | INFO | metagpt.provider.openai_api:update_cost:103 - Total running cost: $0.001 | Max budget: $10.000 | Current cost: $0.001, prompt_tokens: 467, completion_tokens: 122
爬虫工程师助力不想写爬虫的我
接下来是写一个爬虫功能,根据前面的分析,直接给html和需求,大模型是可以输出爬虫代码的,但是需要的token数非常大,甚至一次对话都无法接收一个完整的html,我们可以先对网页内容做一下简化,因为对元素进行定位一般用css selector就够了,所以我们可以主要提供html的class属性信息,另外可以将html转成css表达式和对应的内容提供给llm,从而减少token的消耗
import asyncio
from metagpt.actions.action import Action
from metagpt.schema import Message
from metagpt.tools.web_browser_engine import WebBrowserEngine
from metagpt.utils.common import CodeParser
from metagpt.utils.parse_html import _get_soup
def get_outline(page):
soup = _get_soup(page.html)
outline = []
def process_element(element, depth):
name = element.name
if not name:
return
if name in ["script", "style"]:
return
element_info = {"name": element.name, "depth": depth}
if name in ["svg"]:
element_info["text"] = None
outline.append(element_info)
return
element_info["text"] = element.string
# Check if the element has an "id" attribute
if "id" in element.attrs:
element_info["id"] = element["id"]
if "class" in element.attrs:
element_info["class"] = element["class"]
outline.append(element_info)
for child in element.children:
process_element(child, depth + 1)
for element in soup.body.children:
process_element(element, 1)
return outline
PROMPT_TEMPLATE = """Please complete the web page crawler parse function to achieve the User Requirement. The parse \
function should take a BeautifulSoup object as input, which corresponds to the HTML outline provided in the Context.
```python
from bs4 import BeautifulSoup
# only complete the parse function
def parse(soup: BeautifulSoup):
...
# Return the object that the user wants to retrieve, don't use print
```
## User Requirement
{requirement}
## Context
The outline of html page to scrabe is show like below:
```tree
{outline}
```
"""
class WriteCrawlerCode(Action):
async def run(self, requirement):
requirement: Message = requirement[-1]
data = requirement.instruct_content.dict()
urls = data["Crawler URL List"]
query = data["Page Content Extraction"]
codes = {}
for url in urls:
codes[url] = await self._write_code(url, query)
return "\n".join(f"# {url}\n{code}" for url, code in codes.items())
async def _write_code(self, url, query):
page = await WebBrowserEngine().run(url)
outline = get_outline(page)
outline = "\n".join(
f"{' '*i['depth']}{'.'.join([i['name'], *i.get('class', [])])}: {i['text'] if i['text'] else ''}"
for i in outline
)
code_rsp = await self._aask(PROMPT_TEMPLATE.format(outline=outline, requirement=query))
code = CodeParser.parse_code(block="", text=code_rsp)
return code
运行之前,我们安装一下metagpt
pip install metagpt[playwright]==0.5.2
试下效果
日志输出
2024-01-20 02:42:51.906 | INFO | metagpt.const:get_metagpt_package_root:32 - Package root set to /home/cheng/projects/MetaGPT-HG
2024-01-20 02:42:52.859 | INFO | metagpt.config:get_default_llm_provider_enum:90 - OpenAI API Model: gpt-3.5-turbo-1106
```python
from bs4 import BeautifulSoup
# only complete the parse function
def parse(soup: BeautifulSoup):
results = []
items = soup.find_all('div', class_='css-xle9x')
for item in items:
title = item.find('a', class_='title').text
link = item.find('a', class_='title')['href']
time = item.find('span', class_='time').text
results.append({'title': title, 'link': link, 'time': time})
return results
```
2024-01-20 02:43:01.417 | INFO | metagpt.provider.openai_api:update_cost:103 - Total running cost: $0.010 | Max budget: $10.000 | Current cost: $0.010, prompt_tokens: 9400, completion_tokens: 115
订阅助手与爬虫工程师的协作
基于上面的代码,我们定义一个订阅助手智能体,为了方便,我们定义在main.py
注意,因为用到了aiocron做定时任务的触发,所以如果没有安装aiocron的话,需要先安装一下:pip install aiocron
import datetime
import sys
from typing import Optional
from uuid import uuid4
from aiocron import crontab
from metagpt.actions import UserRequirement
from metagpt.actions.action import Action
from metagpt.actions.action_node import ActionNode
from metagpt.roles import Role
from metagpt.schema import Message
from metagpt.tools.web_browser_engine import WebBrowserEngine
from metagpt.utils.common import CodeParser, any_to_str
from metagpt.utils.parse_html import _get_soup
from pytz import BaseTzInfo
from metagpt.logs import logger
# 先写NODES
LANGUAGE = ActionNode(
key="Language",
expected_type=str,
instruction="Provide the language used in the project, typically matching the user's requirement language.",
example="en_us",
)
CRON_EXPRESSION = ActionNode(
key="Cron Expression",
expected_type=str,
instruction="If the user requires scheduled triggering, please provide the corresponding 5-field cron expression. "
"Otherwise, leave it blank.",
example="",
)
CRAWLER_URL_LIST = ActionNode(
key="Crawler URL List",
expected_type=list[str],
instruction="List the URLs user want to crawl. Leave it blank if not provided in the User Requirement.",
example=["https://example1.com", "https://example2.com"],
)
PAGE_CONTENT_EXTRACTION = ActionNode(
key="Page Content Extraction",
expected_type=str,
instruction="Specify the requirements and tips to extract from the crawled web pages based on User Requirement.",
example="Retrieve the titles and content of articles published today.",
)
CRAWL_POST_PROCESSING = ActionNode(
key="Crawl Post Processing",
expected_type=str,
instruction="Specify the processing to be applied to the crawled content, such as summarizing today's news.",
example="Generate a summary of today's news articles.",
)
INFORMATION_SUPPLEMENT = ActionNode(
key="Information Supplement",
expected_type=str,
instruction="If unable to obtain the Cron Expression, prompt the user to provide the time to receive subscription "
"messages. If unable to obtain the URL List Crawler, prompt the user to provide the URLs they want to crawl. Keep it "
"blank if everything is clear",
example="",
)
NODES = [
LANGUAGE,
CRON_EXPRESSION,
CRAWLER_URL_LIST,
PAGE_CONTENT_EXTRACTION,
CRAWL_POST_PROCESSING,
INFORMATION_SUPPLEMENT,
]
PARSE_SUB_REQUIREMENTS_NODE = ActionNode.from_children("ParseSubscriptionReq", NODES)
PARSE_SUB_REQUIREMENT_TEMPLATE = """
### User Requirement
{requirements}
"""
SUB_ACTION_TEMPLATE = """
## Requirements
Answer the question based on the provided context {process}. If the question cannot be answered, please summarize the context.
## context
{data}"
"""
PROMPT_TEMPLATE = """Please complete the web page crawler parse function to achieve the User Requirement. The parse \
function should take a BeautifulSoup object as input, which corresponds to the HTML outline provided in the Context.
```python
from bs4 import BeautifulSoup
# only complete the parse function
def parse(soup: BeautifulSoup):
...
# Return the object that the user wants to retrieve, don't use print
```
## User Requirement
{requirement}
## Context
The outline of html page to scrabe is show like below:
```tree
{outline}
```
"""
# 辅助函数: 获取html css大纲视图
def get_outline(page):
soup = _get_soup(page.html)
outline = []
def process_element(element, depth):
name = element.name
if not name:
return
if name in ["script", "style"]:
return
element_info = {"name": element.name, "depth": depth}
if name in ["svg"]:
element_info["text"] = None
outline.append(element_info)
return
element_info["text"] = element.string
# Check if the element has an "id" attribute
if "id" in element.attrs:
element_info["id"] = element["id"]
if "class" in element.attrs:
element_info["class"] = element["class"]
outline.append(element_info)
for child in element.children:
process_element(child, depth + 1)
for element in soup.body.children:
process_element(element, 1)
return outline
# 触发器:crontab
class CronTrigger:
def __init__(self, spec: str, tz: Optional[BaseTzInfo] = None) -> None:
segs = spec.split(" ")
if len(segs) == 6:
spec = " ".join(segs[1:])
self.crontab = crontab(spec, tz=tz)
def __aiter__(self):
return self
async def __anext__(self):
await self.crontab.next()
return Message(datetime.datetime.now().isoformat())
# 写爬虫代码的Action
class WriteCrawlerCode(Action):
async def run(self, requirement):
requirement: Message = requirement[-1]
data = requirement.instruct_content.dict()
urls = data["Crawler URL List"]
query = data["Page Content Extraction"]
codes = {}
for url in urls:
codes[url] = await self._write_code(url, query)
return "\n".join(f"# {url}\n{code}" for url, code in codes.items())
async def _write_code(self, url, query):
page = await WebBrowserEngine().run(url)
outline = get_outline(page)
outline = "\n".join(
f"{' '*i['depth']}{'.'.join([i['name'], *i.get('class', [])])}: {i['text'] if i['text'] else ''}"
for i in outline
)
code_rsp = await self._aask(PROMPT_TEMPLATE.format(outline=outline, requirement=query))
code = CodeParser.parse_code(block="", text=code_rsp)
return code
# 分析订阅需求的Action
class ParseSubRequirement(Action):
async def run(self, requirements):
requirements = "\n".join(i.content for i in requirements)
context = PARSE_SUB_REQUIREMENT_TEMPLATE.format(requirements=requirements)
node = await PARSE_SUB_REQUIREMENTS_NODE.fill(context=context, llm=self.llm)
return node
# 运行订阅智能体的Action
class RunSubscription(Action):
async def run(self, msgs):
from metagpt.roles.role import Role
from metagpt.subscription import SubscriptionRunner
code = msgs[-1].content
req = msgs[-2].instruct_content.dict()
urls = req["Crawler URL List"]
process = req["Crawl Post Processing"]
spec = req["Cron Expression"]
SubAction = self.create_sub_action_cls(urls, code, process)
SubRole = type("SubRole", (Role,), {})
role = SubRole()
role.set_actions([SubAction])
runner = SubscriptionRunner()
async def callback(msg):
print(msg)
await runner.subscribe(role, CronTrigger(spec), callback)
await runner.run()
@staticmethod
def create_sub_action_cls(urls: list[str], code: str, process: str):
modules = {}
for url in urls[::-1]:
code, current = code.rsplit(f"# {url}", maxsplit=1)
name = uuid4().hex
module = type(sys)(name)
exec(current, module.__dict__)
modules[url] = module
class SubAction(Action):
async def run(self, *args, **kwargs):
pages = await WebBrowserEngine().run(*urls)
if len(urls) == 1:
pages = [pages]
data = []
for url, page in zip(urls, pages):
data.append(getattr(modules[url], "parse")(page.soup))
return await self.llm.aask(SUB_ACTION_TEMPLATE.format(process=process, data=data))
return SubAction
# 定义爬虫工程师角色
class CrawlerEngineer(Role):
name: str = "John"
profile: str = "Crawling Engineer"
goal: str = "Write elegant, readable, extensible, efficient code"
constraints: str = "The code should conform to standards like PEP8 and be modular and maintainable"
def __init__(self, **kwargs) -> None:
super().__init__(**kwargs)
self.set_actions([WriteCrawlerCode])
self._watch([ParseSubRequirement])
# 定义订阅助手角色
class SubscriptionAssistant(Role):
"""Analyze user subscription requirements."""
name: str = "Grace"
profile: str = "Subscription Assistant"
goal: str = "analyze user subscription requirements to provide personalized subscription services."
constraints: str = "utilize the same language as the User Requirement"
def __init__(self, **kwargs) -> None:
super().__init__(**kwargs)
self.set_actions([ParseSubRequirement, RunSubscription])
self._watch([UserRequirement, WriteCrawlerCode])
async def _think(self) -> bool:
cause_by = self.rc.history[-1].cause_by
if cause_by == any_to_str(UserRequirement):
state = 0
elif cause_by == any_to_str(WriteCrawlerCode):
state = 1
if self.rc.state == state:
self.rc.todo = None
return False
self._setstate(state)
return True
async def _act(self) -> Message:
logger.info(f"{self._setting}: ready to {self.rc.todo}")
response = await self.rc.todo.run(self.rc.history)
msg = Message(
content=response.content,
instruct_content=response.instruct_content,
role=self.profile,
cause_by=self.rc.todo,
sent_from=self,
)
self.rc.memory.add(msg)
return msg
if __name__ == "__main__":
import asyncio
from metagpt.team import Team
team = Team()
team.hire([SubscriptionAssistant(), CrawlerEngineer()])
team.run_project("从36kr创投平台https://pitchhub.36kr.com/financing-flash爬取所有初创企业融资的信息,获取标题,链接, 时间,总结今天的融资新闻,然后在14:55发送给我")
asyncio.run(team.run())
7.章节作业
- 根据“2. 通用订阅智能体设计思路”中提供的思路1,尝试实现思路1,即使用llm提取出需要的信息而不是写爬虫代码。
- 目前,订阅智能体是通过RunSubscription运行的,即RunSubscription这个action,不仅创建了订阅智能体代码,并启动了SubscriptionRunner,这会让我们的RunSubscription一直无法退出,请尝试将二者分离,即从RunSubscription分离出AddSubscriptionTask的action,并且让SubscriptionRunner单独运行(可以是同一个进程也可以是不同的进程。
测试用例:
"从36kr创投平台融资快报 - 36氪爬取所有初创企业融资的信息,获取标题,链接, 时间,总结今天的融资新闻,然后在14:55发送给我"
"从https://huggingface.co/papers获取今天推荐的论文的标题和链接,整理成表格,分析这些论文主要主题,然后在下午5点26分发送给我"
"从 https://www.qbitai.com/category/资讯 获取量子位今天推送的文章,总结今天的主要资讯,然后在每天下午5点34分发送给我"
"从 https://www.jiqizhixin.com/ 获取机器之心今天推送的文章,总结今天的主要资讯,然后在每天下午5点38分发送给我"![]()




